免疫的“叛變”——自身免疫學說與NOD小鼠的誕生
在2型糖尿病研究如火如荼的同時,科學家對1型糖尿病的認識也在深化。人們逐漸意識到,T1D并非簡單的病毒感染或環境毒素所致,而是一場由自身免疫系統發動的“內戰”,免疫細胞錯誤地攻擊產生胰島素的β細胞。為了驗證這一學說并開發干預免疫系統的療法,一個能夠自發模擬這一過程的模型變得至關重要。
1970年代,日本科學家成功建立NOD(Non-Obese Diabetic, 非肥胖糖尿病)小鼠品系,這是第一個自發1型糖尿病模型。這種小鼠通過選擇性育種獲得,不依賴任何外界誘導,就會自發地出現淋巴細胞浸潤胰島(稱為“胰島炎”)。該模型在4-6個月齡自發出現自身免疫性糖尿病,β細胞被T細胞浸潤破壞,類似于人類1型糖尿病。該模型的誕生標志著免疫學在糖尿病研究中的崛起,推動了免疫抑制療法和胰島移植的研究進展[1-2]。
●模型特點:NOD小鼠是迄今為止模擬人類T1D病理過程最成功的模型,完整地重現了從遺傳易感性、免疫失耐受、胰島炎到β細胞被完全摧毀的全過程。
●歷史貢獻:NOD小鼠的誕生,為T1D的免疫學研究打開了全新的大門。科學家得以在其身上研究疾病的預測標志物、篩選免疫抑制或免疫調節療法、探索胰島移植和干細胞治療等前沿策略。可以說,我們今天對T1D免疫機制的絕大部分知識,都離不開NOD小鼠的貢獻。
●時代局限:NOD小鼠的飼養條件對發病率影響大,且雌性發病率遠高于雄性,這為實驗的標準化帶來了一定挑戰。
模擬現代生活——飲食、環境與DIO模型的普及
進入20世紀末至21世紀,全球肥胖和2型糖尿病的發病率呈爆炸式增長,這顯然無法僅用遺傳因素來解釋。不健康的飲食習慣和久坐的生活方式被認為是主要推手。于是,研究范式也隨之轉向了如何模擬“生活方式病”。
1988年,C57BL/6小鼠被用于誘導肥胖模型,通過高脂飲食(High-Fat Diet, HFD)喂養,發展出DIO(Diet-Induced Obesity)模型。這種模型模擬人類飲食誘發的肥胖和代謝紊亂,不依賴遺傳突變,而是強調環境因素的影響,幫助研究生活方式干預和藥物對早期糖尿病的療效。小鼠會出現體重增加、胰島素抵抗和輕度高血糖,但很少發展為完全糖尿病。DIO模型的優勢在于貼近人類現實,適合研究飲食干預、運動和新型減肥藥在預防糖尿病中的作用。


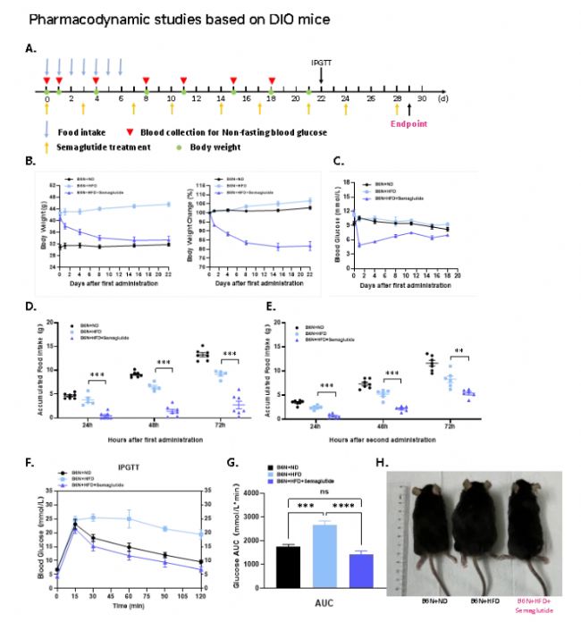
圖2 基于DIO-B6-M小鼠的藥效學研究
(模型數據節選于:https://www.cyagen.cn/mice-products/C001549)
●模型特點:DIO模型并非由基因突變驅動,而是通過環境因素(飲食)與遺傳背景的相互作用而發病,其病理生理進程(緩慢、漸進)與絕大多數人類T2D患者更為貼近。
●歷史貢獻:DIO模型因其高度的臨床相關性,成為了評估新型降糖藥、減肥藥以及功能性食品有效性的“黃金標準”。
●時代局限:造模周期長,個體差異性較大,且其代謝紊亂的嚴重程度通常不如遺傳性肥胖模型。
精準醫學——分子靶點研究與人源化模型的革命
進入21世紀,隨著分子生物學和基因編輯技術的飛速發展,糖尿病研究強調精準醫學和藥物開發。以近年來大放異彩的GLP-1類藥物為例,GLP-1(胰高血糖素樣肽-1)受體激動劑如司美格魯肽成為熱門治療藥物,但小鼠和人類的GLP-1受體存在種屬差異,導致動物實驗結果難以轉化。2014年,科學家通過基因敲入技術創建了hGLP-1R小鼠模型,將人類GLP-1受體基因插入小鼠基因組中,使小鼠表達人類受體。該模型保留了小鼠的生理背景,但解決了種屬差異問題(如小鼠GLP-1受體對某些藥物的親和力較低),便于測試針對人類的GLP-1類藥物。

圖3 基于B6-hGLP-1R小鼠的藥效學研究
(模型數據節選于:https://www.cyagen.cn/mice-products/C001421)
糖尿病相關人源化模型(精選)
人源化模型是一項革命性的進步。它相當于在小鼠體內安裝了一個“人類的靶點”,使得針對人類蛋白開發的候選藥物可以直接在小鼠身上進行早期、高效、高相關性的藥理藥效評價,極大地縮短了研發周期,降低了成本和后期臨床試驗的風險。
經典糖尿病大小鼠模型總結


結語
從模擬高血糖后果的化學損傷模型,到揭示遺傳聯系的自發突變模型;從復現自身免疫攻擊的NOD小鼠,到模擬現代生活方式的DIO模型,再到如今用于精準靶點驗證的人源化模型——一部糖尿病動物模型的演進史,就是一部人類對糖尿病認知不斷深化、治療手段不斷革新的壯麗史詩。這些經典的大小鼠模型以其獨特的病理生理特征,不斷指引著科學研究無限趨近于糖尿病的全部真相。
參考文獻:
[1]Mullen Y. Development of the Nonobese Diabetic Mouse and Contribution of Animal Models for Understanding Type 1 Diabetes. Pancreas. 2017 Apr;46(4):455-466.
[2]The Jackson Laboratory. (2023, September 27). NOD/ShiLtJ (Strain #001976): Non-obese Diabetic mouse strain overview [Webpage]. The Jackson Laboratory. https://www.jax.org/strain/001976