2020年的冬天,屬實有點兒冷,身在帝都的小編可是剛剛撒開了空調就抱緊了暖氣片。今天,小編雖然帶不來暖風,但是帶來了同樣熱度不低的新品小鼠——B-hIL17A/hIL17F mice,一種為抗體藥物體內藥效評價提供的有效模型,是皮膚疾病銀屑病模型的首選模型鼠之一。
基本信息

基因功能簡介
IL17A和IL17F都屬于白細胞介素17(IL17)家族成員,兩者在IL17家族中同源性最高,主要由T輔助細胞Th17亞群產生,也可在其他T細胞和先天性免疫系統的某些細胞類型中產生。IL17A與IL17F在體內以同型二聚體IL17A-A、IL17F-F或異型二聚體IL17A-F形式存在, 通過由IL17RA、IL17RC或IL17RD組成的二聚體受體傳遞信號,促進其他促炎細胞因子(如IL-6、IL-1β、IL-20家族細胞因子)以及效應蛋白的表達,并進一步導致中性粒細胞和巨噬細胞以及上皮細胞和成纖維細胞的活化,在許多自身免疫性疾病中發揮重要作用,包括銀屑病、強直性脊柱炎和潰瘍性結腸炎。

IL-17信號復合物的通用分子模型[1]

IL-17信號轉導的激活[2]
B-hIL17A/hIL17F mice數據展示

B-hIL17A/hIL17F小鼠的血常規檢測和血生化檢測

全血細胞計數(CBC)
對C57BL/6和B-hIL17A/hIL17F純合小鼠(n=5)采血,進行全血細胞計數。結果顯示:C57BL/6和B-hIL17A/hIL17F純合小鼠之間無差異,IL17A和IL17F的人源化不影響血細胞的組成和形態。數值表示為平均值±SEM。
血生化檢測
對C57BL/6和B-hIL17A/hIL17F純合小鼠(n=5)采血,分析血清中的丙氨酸轉氨酶(ALT)和天冬氨酸轉氨酶(AST)水平。結果顯示:C57BL/6和B-hIL17A/hIL17F純合小鼠之間無差異,IL17A和IL17F的人源化不影響ALT和AST水平。數值表示為平均值±SEM。
咪喹莫特(IMQ)誘導小鼠銀屑病模型示意圖

取適量IMQ乳膏,連續6天局部涂抹于小鼠背部,以誘導銀屑病樣皮膚病變。
抗人IL17A和IL17F抗體在B-hIL17A/hIL17F小鼠銀屑病模型中的體內藥效實驗

用凡士林或IMQ乳膏處理小鼠(n=5),各組小鼠給予對照試劑或不同劑量bimekizumab(內部制備),連續6天對小鼠的體重和皮膚炎癥臨床表現進行評分。(A)6天后小鼠背部皮膚的狀況。(B)給藥期間的體重變化。(C-D)紅疹和皮屑評分。數值表示為平均值±SEM。
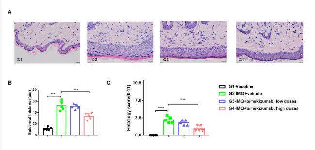
抗人IL17A和IL17F抗體在B-hIL17A/hIL17F小鼠銀屑病模型中的體內藥效實驗

在實驗終點時采集背部皮膚,并用蘇木精和伊紅(H&E)染色,進行病理評分。(A)小鼠背部皮膚H&E染色。(B)小鼠的表皮厚度。(C)各組病理總評分。結果顯示:bimekizumab(內部制備)對B-hIL17A/hIL17F小鼠的銀屑病樣皮膚病變有明顯緩解,且呈現劑量依賴趨勢,這證明B-hIL17A/hIL17F小鼠是評價抗人IL17A抗體和IL17F抗體的有力模型。
今天的產品鼠分享到此結束。冬季氣候干燥,過敏、紅疹等皮膚病高發,各位在做好防護工作的同時也要注意保養好自己哦。更多精彩內容敬請期待~
參考文獻
1、Goepfert, A., S. Lehmann, J. Blank, F. Kolbinger, and J. M. Rondeau. 2020. Structural Analysis Reveals that the Cytokine IL-17F Forms a Homodimeric Complex with Receptor IL-17RC to Drive IL-17RA-Independent Signaling, IMMUNITY, 52: 499-512 e5. doi: 10.1016/j.immuni.2020.02.004.
2、Amatya N, Garg A V, Gaffen S L. IL-17 signaling: the yin and the yang[J]. Trends in immunology, 2017, 38(5): 310-322.
關于百奧賽圖