本文我們將回顧一下5月份德國WALZ調制葉綠素熒光儀和光合儀參與發表的13篇高分文章,其中Nature (IF.64.8) 1篇,Nature Plants (IF. 18) 1篇,ACS Nano (IF. 17.1)1篇,Nature Communications (IF. 16.6) 2篇, Journal of the American Chemical Society (IF. 15.0)1篇, The Plant Cell (IF. 11.6) 2篇,New Phytologist (IF. 9.4) 3篇, Plant Physiology(IF. 7.4) 1篇, The Plant Journal(IF. 7.2) 1篇。德國WALZ制造的PAM調制葉綠素熒光儀在光合作用研究領域遙遙領先~
5月6日,New Phytologist雜志在線發表芬蘭圖爾庫大學與西班牙塞維利亞大學聯合署名標題為 Glycogen synthesis prevents metabolic imbalance and disruption of photosynthetic electron transport from photosystem II during transition to photomixotrophy in Synechocystis sp. PCC 6803 的研究論文。文章旨在探討糖原在光自養生長向光混合營養生長轉換過程中的生理和代謝作用,以及糖原合成對光合作用電子傳遞鏈的影響。

在本研究中,科研人員分析了添加葡萄糖對 Synechocystis sp. PCC 6803和缺乏磷酸葡萄糖轉氨酶和ADP-葡萄糖焦磷酸酶的突變體的生理、代謝和光合作用狀態的影響,這些突變體的糖原合成受到限制。
研究發現糖原起著代謝緩沖器的作用。在野生型(WT)中,添加葡萄糖會增加生長和糖原儲備,但在糖原合成突變體中,生長會停止。添加葡萄糖30分鐘后,糖原合成突變體中卡爾文-本森-巴薩姆循環和氧化磷酸戊糖分流的代謝物比 WT增加了三倍。這些變化極大地影響了糖原合成突變體的光合作用性能,因為氧氣進化和二氧化碳吸收都受到了影響。

基于上述研究得出以下結論,糖原合成在向光合作用轉變的過程中至關重要,可避免代謝失衡導致PSII電子傳遞受抑制,進而導致活性氧積累、PSII核心蛋白缺失和細胞死亡。本研究通過了解光合電子傳遞與新陳代謝之間的相互協調,為優化基于光互補的生物技術奠定了基礎。

在本研究中,葉綠素熒光及NADPH熒光測量由雙通道熒光儀DUAL-PAM-100組合NADPH/9-AA模塊完成;PC,P700,Fd的氧化還原變化通過四通道動態LED陣列近紅外光譜儀DUAL-KLAS-NIR完成。
同一天,New Phytologist雜志還在線刊登了國際竹藤中心高志民團隊題為 A bamboo ‘PeSAPK4-PeMYB99-PeTIP4-3’regulatory model involved in water transport 的研究論文,揭示了竹子‘SAPK4-MYB99-TIP4-3’調控模型與水份運輸的關系。

水分在竹子的快速生長和滲透脅迫中起著至關重要的作用。然而,水分傳輸的分子機制仍不清楚。在本研究中,通過對竹根壓和轉錄組學數據的聯合分析,鑒定了一個水通道蛋白基因PeTIP4-3。PeTIP4-3在芽中高表達,尤其是在維管束鞘細胞中高表達。過表達PeTIP4-3可以提高轉基因酵母和水稻的耐旱性和耐鹽性。
通過WGCNA揭示了PeSAPK4、PeMYB99和PeTIP4-3的共表達模式。PeMYB99表現出獨立結合和激活PeTIP4-3的能力,這增強了對干旱和鹽脅迫的耐受性。PeSAPK4可以在體內和體外與PeMYB99相互作用并磷酸化,其中它們協同加速PeTIP4-3的轉錄。PeMYB99和PeSAPK4的過表達也賦予轉基因水稻耐旱性和耐鹽性。
進一步的ABA處理分析表明,PeSAPK4通過ABA信號增強了水分轉運,以應對脅迫?傊狙芯刻岢隽艘环N由ABA介導的PeSAPK4-PeMYB99-PeTIP4-3級聯反應,該級聯反應控制著竹子的水分傳輸。

在本研究中,葉綠素熒光測量由雙通道熒光儀DUAL-PAM-100完成。
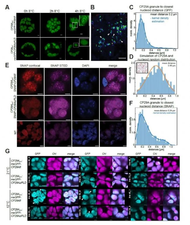
5月9日,The Plant Cell雜志在線發表德國柏林洪堡大學Christian Schmitz-Linneweber實驗室標題為A prion-like domain is required for phase separation and chloroplast RNA processing during cold acclimation in Arabidopsis。相關研究結果表明,植物葉綠體基因表達在低溫條件下通過CP29A的誘導凝結而分區,這一機制可能在植物抗寒性中發揮關鍵作用。

本篇文章研究了擬南芥中RNA結合蛋白CP29A的作用及其在寒冷適應過程中參與葉綠體 RNA 處理的情況。研究發現CP29A介導的的相分離作用,CP29A會發生溫度依賴性相分離,在體外和體內都會形成液態液滴。這一過程由CP29A中的朊病毒樣結構域(PLD)介導。上述生理過程在冷適應中的作用,相分離和液滴形成對于葉綠體RNA在低溫下的剪接和翻譯至關重要。液滴在葉綠體核仁附近形成,有利于葉綠體基因表達的區隔,從而支持植物的抗寒性。對PLD的依賴研究表明,朊病毒樣結構域對 CP29A 的相分離至關重要。缺失 PLD 會破壞液滴的形成,并損害蛋白質在寒冷條件下的功能。該研究闡明了 CP29A 協助葉綠體 RNA 處理的分子機制,包括其形成相分離液滴的能力,這種液滴集中了冷脅迫下高效 RNA 代謝所需的特定因子。

總之,文章證明了 CP29A 通過其朊病毒樣結構域進行相分離的能力對擬南芥葉綠體 RNA 處理和冷適應至關重要。本研究中光合作用相關的葉綠素熒光通過IMAGING-PAM監測完成。
自噬是包括微藻在內的真核生物高度保守的核心降解途徑,但其在極端微生物中尚未被探索。5月10日,New Phytologist雜志在線刊登了西班牙塞維利亞大學 José L. Crespon 和 María Esther Pérez-Pérez 課題組題為 Lipid turnover through lipophagy in the newly identified extremophilic green microalga Chlamydomonas urium 的研究論文。論文描述并表征了新鑒定的極端微生物性綠藻Chlamydomonas urium中的自噬,該綠藻是從酸性環境中分離出來的。

為了鑒定自噬相關基因,對C. urium的核基因組進行了測序、組裝和注釋并對該微藻進行透射電鏡、免疫印跡、代謝組學和光合分析等實驗研究。對C. urium基因組的分析揭示了核心自噬相關基因的保守性。同時利用液泡ATP酶抑制劑(Concanamycin A)阻斷自噬流,研究了自噬在C. urium中的作用。結果表明,在這種微藻中抑制自噬流會導致三酰甘油和脂滴(LDs)的顯著積累。代謝組學和光合分析表明,液泡功能受損的C. urium細胞仍然保持活躍的代謝。這種效應在嗜中性微藻Chlamydomonas reinhardtii中沒有觀察到。通過抑制C. urium自噬通量,揭示了利用脂噬(脂質轉換的選擇性自噬途徑)對LDs進行主動循環。該研究為嗜極藻類能夠在液泡中分解脂質提供了代謝基礎。

本研究中,極端微生物性綠藻Chlamydomonas urium光系統II最大光化學效率Fv/Fm,電子傳遞速率rETR和光系統I的最大氧化還原量Pm通過雙通道葉綠素熒光儀DUAL-PAM-100完成。
動物再生涉及整個動物體內不同細胞類型的協調反應。在內共生動物中,共生體是否以及如何對宿主損傷做出反應,以及細胞反應如何跨物種整合仍未探索。5月13日,Nature Communications雜志在線發表美國舊金山大學和斯坦福大學聯合署名的題為 Coordinated wound responses in a regenerative animal-algal holobiont 的研究論文。文章研究了一種名為 Convolutriloba longifissura 的無腔目的海洋扁蟲與其內共生藻類在全身再生過程中的分子整合。

研究人員利用測序技術和功能基因組分析證明,無腔目的海洋扁蟲及其共生藻都對宿主損傷表現出不同的同步轉錄反應。主要發現包括兩波轉錄反應,在再生過程中,海洋扁蟲和共生藻都表現出兩波不同的轉錄活動,表明它們對損傷做出了緊密耦合的反應。光合效率和基因表達方面,宿主受傷后,藻類光合效率明顯下降,光合電子傳遞鏈相關基因上調。這表明藻類的反應與宿主的再生過程密切相關。研究Cl-runt 轉錄因子的作用發現,Cl-runt 轉錄因子是海洋扁蟲再生的關鍵調節因子。Cl-runt轉錄因子的敲除阻礙了再生過程,突出了它在整合宿主和藻類反應的分子網絡中的重要作用。光脅迫反應的差異研究表明藻類對損傷的分子反應與光脅迫誘導的反應有很大不同。損傷導致光合作用相關基因的上調,這與強光脅迫下觀察到的下調形成鮮明對比,表明了一種獨特的損傷特異性反應機制。

總之,這項研究深入揭示了宿主損傷和再生過程如何與內共生藻類的生理和轉錄反應錯綜復雜地聯系在一起,并提出這種整合對于全生物體作為一個統一的生物實體發揮功能至關重要。本研究中,海洋扁蟲及其共生藻的光合活性及光脅迫差異評估通過雙通道葉綠素熒光儀DUAL-PAM-100完成
2024年5月15日,國際頂級學術期刊Nature在線發表署名單位為德國慕尼黑工業大學標題為The temperature sensor TWA1 is required for thermotolerance in Arabidopsis的Article論文。文章發現并報道了一種感應溫度的轉錄輔助調節因子TWA1。TWA1在高溫下可以發生構象改變并在細胞中積累,調控熱休克轉錄因子A2(HSFA2)和熱休克蛋白的轉錄。TWA1是擬南芥基礎耐熱性和馴化耐熱性所必需的轉錄調節因子。TWA1作為一種植物溫度傳感器,它的發現和鑒定為通過育種和生物技術調整作物的熱馴化反應提供了分子工具,并為熱遺傳學提供了靈敏的溫度開關。

文章首先研究了ABA在植物熱耐受性中的作用,發現ABA受體的異位表達或ABA共受體的缺失會導致ABA超敏感性。ABA超敏感和不敏感的擬南芥品系相比野生型更易受熱應激。ABA在熱應激中起雙重作用,初期有助于熱耐受,但可能妨礙適應過程。研究還鑒定了一個新的基因位點TWA1,它與ABA信號傳導有關,影響植物的熱耐受性。TWA1編碼一個內在無序蛋白,可能涉及ABA響應的溫度感應,功能喪失會增加植物對熱的敏感性。研究發現TWA1在ABA超敏感的報告基因表達中起調控作用,在原生質體中劑量依賴性地下調ABA響應型報告基因,不依賴外源ABA且隨溫度升高而增強。TWA1在單子葉和雙子葉植物中有同源物,功能保守但具有不同的溫度依賴性。TWA1的氨基末端區域HVR可能對溫度感應起關鍵作用,通過EAR基序發揮作用。
TWA1賦予擬南芥植株耐熱性,與TPL/TPR和JAM蛋白的功能性相互作用影響植物的獲得性熱耐受性。特定突變體表現出熱耐受性下降,異位表達TWA1顯著提高轉錄水平,增強了植物的獲得性和基礎熱耐受性。TWA1表達帶來的熱耐受性依賴于JAM蛋白,其熱激活涉及結構域重排,影響其與JAM2和抑制蛋白的結合,對熱激反應至關重要。此外,TWA1可能通過預先誘導的HSR提高熱耐受性,作為植物中獨特的溫度感應器,調控熱激反應和植物對熱應激的適應。整合不同的信號傳導途徑,以協調植物對多種環境壓力的響應。本研究發現的TWA1及其同源蛋白為農業生物技術提供了調整作物適應性以應對氣候變化的新工具。

研究中光合氣體交換參數和葉綠素熒光成像分別由德國WALZ的便攜式光合儀GFS-3000和MAXI版IMAGING-PAM葉綠素熒光成像系統完成。
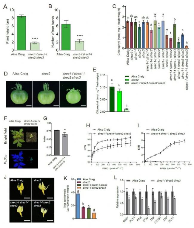
增加分配給質體的細胞空間將提高作物植株的質量和產量。然而,人們對為質體分配細胞空間的機制仍然知之甚少。5月15日,Plant Physiology雜志在線發表華中農業大學園藝林業學院園藝作物種質創新與利用國家重點實驗室Robert M Larkin課題組題為REDUCED CHLOROPLAST COVERAGE proteins are required for plastid proliferation and carotenoid accumulation in tomato 的研究論文。文章研究了 REDUCED CHLOROPLAST COVERAGE (SlREC) 基因家族在番茄植物中的作用。調查了細胞空間如何分配給質體,這對提高作物植株的質量和產量至關重要。

研究人員敲除了番茄中SlREC基因家族的四個成員,并觀察了其效果。突變體(slrec)的葉片和果實中葉綠素含量減少,花和果實中類胡蘿卜素含量降低,分配給質體的細胞空間減少。slrec突變體的質體發育異常,果實成熟延遲,乙烯和脫落酸(ABA)水平異常,而乙烯和脫落酸對果實成熟非常重要。代謝組和轉錄組分析表明,SlREC 基因會顯著影響質體相關基因的表達、初級和特化代謝以及生物脅迫反應。此外,研究結果還表明,REC蛋白有助于為不同物種和細胞類型的質體分配細胞空間,在不同植物器官中葉綠素和類胡蘿卜素的高水平積累中發揮著重要作用。它們還通過與ABA生物合成的復雜相互作用影響果實成熟。

總之,這項研究強調了SlREC蛋白在番茄植物質體增殖、類胡蘿卜素積累和果實發育中的關鍵功能。本研究中,番茄植株光合作用相關的葉綠素熒光參數PSII最大光化學效率Fv/Fm,非光化學淬滅NPQ的測量通過葉綠素熒光成像系統MAXI-IMAGING-PAM完成。
在不斷變化的環境中有效收集光的能力對于確保有效的光合作用和作物生長是必要的。一種稱為qE的機制保護光系統II(PSII),并通過無害地將過量吸收的光子作為熱量消散來調節電子轉移。該過程涉及類囊體膜中PSII(LHCII)的主要光捕獲復合物的可逆聚集,并依賴于ΔpH梯度和變構調節蛋白PsbS。迄今為止,PsbS在qE機制中的確切作用仍然難以捉摸。5月17日,Journal of the American Chemical Society雜志在線發表了倫敦瑪麗女王大學 Alexander V. Ruban 課題組題為 Hydrophobic Mismatch in the Thylakoid Membrane Regulates Photosynthetic Light Harvesting 的研究文章,文章研究表明了PsbS 通過LHCII周圍脂質的動態重排導致觀察到的膜變薄來誘導類囊體膜中的疏水錯配。

該論文探討了被稱為能量依賴性淬滅(qE)的機制,這是植物的一種保護性反應,它將吸收的過量光能轉化為熱能,以保護光系統II(PSII)不受損害。qE涉及主要采光復合物(LHCII)在類囊體膜上的可逆聚類,并取決于類囊體膜上的pH梯度和異位調節蛋白PsbS。
研究表明,PsbS可通過動態地重新排列LHCII周圍的脂質來誘導類囊體膜的疏水錯配,從而導致膜變薄。在光照下,類囊體膜從大約4.3nm縮小到3.2nm。這種反應取決于PsbS 的存在;沒有PsbS,就不會發生膜變薄。脂質雙半乳糖甘油二酯(DGDG)會被LHCII-PsbS 復合物排斥,從而促進構象變化和LHCII在膜中的聚集。這種脂質重排是由LHCII內腔殘基pKa 和偶極矩的變化驅動的。疏水錯配被認為是膜蛋白功能的關鍵調節因素,它通過最大限度地減少膜疏水高度變化引起的能量動蕩,影響LHCII過渡到光保護狀態。在這些相互作用的推動下,形成了類囊體膜中的光保護納米域。

該研究利用高壓冷凍和透射電子顯微鏡(TEM)觀察類囊體膜結構,并測量不同光照條件下膜厚度的變化。結果表明,光誘導的薄層膜變薄與qE反應密切相關,并且在PsbS基因敲除突變體中被消除。研究結果強調了膜動力學和蛋白質-脂質相互作用在調節光合作用采光中的重要性。了解這些機制可有助于深入了解植物如何優化光利用效率并保護自身免受光損傷,從而在改善作物生長和抗逆性方面具有潛在的應用價值。

總之,本文證明了由PsbS介導的類囊體膜疏水錯配在通過qE機制調節光合作用光收集方面起著至關重要的作用。這涉及動態脂質重新排列和膜變薄,從而促進光保護納米域的形成,從而優化光合作用并保護PSII免受光誘導損傷。本研究中,光合作用相關的葉綠素熒光慢速動力學曲線和暗弛豫測量通過DUAL-PAM-100完成。
熱脅迫是限制作物生產力的一個重要因素,熱浪(HWs)加劇了微塑料引起的水稻產量損失。CeO2納米顆粒(NPs)在特定條件下改善活性氧(ROS)水平并促進植物生長。然而,HWs是否改變CeO2納米顆粒對作物生產的影響尚不清楚。5月23日,南開大學的胡獻剛教授課題組在ACS Nano雜志上上在線發表了題為 Heat Waves Coupled with Nanoparticles Induce Yield and Nutritional Losses in Rice by Regulating Stomatal Closure 的研究論文。

研究表明在HWs條件下,CeO2 NPs分別使谷粒重量和小穗數大幅減少,然而CeO2NPs或HWs單獨處理對谷粒重量和小穗數都沒有顯著影響。此外,在HWs影響下,CeO2NPs使水稻中的白蛋白、球蛋白、谷蛋白和總可溶性蛋白的含量分別降低。為了闡明HWs下CeO2NPs誘導水稻產量下降的潛在機制,全面研究了CeO2NPs對水稻氣孔和氣體交換過程的影響。FITC標記的CeO2NPs在葉片氣孔內積累明顯。在HWs條件下,CeO2NPs 增加了ABA含量,使氣孔導度降低67.6%。氣孔導度的降低導致細胞間CO2水平、蒸騰速率和凈光合速率分別降低,從而導致水稻產量明顯下降。與HWs或CeO2NPs單獨處理相比,HW+ CeO2NPs處理顯著增加了ROS積累與氣孔關閉。與HWs組相比,HW + CeO2NPs分別降低Y(II)、ETR和Fv/Fm,表明CeO2NPs對HWs條件下的PSII產生了不利影響。根據葉綠體TEM圖可以看出,HW + CeO2NPs組中的葉綠體顯示出大比例未堆疊或松散的基粒和無序的片層,這也是PSII受到抑制的一個原因。

相關結論,與單獨使用CeO2 NPs或HWs處理相比,CeO2NPs與HWs結合處理可顯著降低水稻中必需氨基酸、蛋白質含量和粒重。其分子機制涉及ABA-ROS介導的氣孔關閉途徑的激活。該研究中樣品光合作用相關的葉綠素熒光參數Fv/Fm, Y(II), ETR均通過PAM完成。
光合微藻固碳占全球總固碳量的50%以上,是生態系統碳循環的重要組成部分。微藻的生長需要陽光,然而過量的光照會帶來致命的光損傷。LHCSRs蛋白是綠藻的光保護蛋白,在強光下,該蛋白響應類囊體腔的酸化并激活光系統II超復合體的能量淬滅(qE),從而保護光合蛋白免受光損傷。qE機制對微藻的生存至關重要,是多年來光合作用研究的熱點之一,但其中的光物理機制尚不清楚。5月24日,Nature Communications雜志在線發表了中國科學院植物研究所田利金研究員課題組的最新研究論文 Ultrafast energy quenching mechanism of LHCSR3-dependent photoprotection in Chlamydomonas 。該研究創新性地制備了既保留能量淬滅功能又具有低散射效應的萊茵衣藻微型細胞碎片樣品,獲得了高信噪比的飛秒瞬態吸收數據,在揭示依賴LHCSR3蛋白的超快能量淬滅機制方面取得了新進展。

研究人員利用LHCSR3蛋白正常表達和缺失的萊茵衣藻細胞開展對比研究,在酸性pH條件下,含有光保護蛋白的細胞碎片樣品具有較強的能量淬滅活性,而缺少此蛋白的樣品不具有此淬滅能力。通過進一步對超快光譜學數據進行動力學建模,科研人員成功揭示了LHCSR3蛋白調控的能量淬滅過程是通過從葉綠素a Qy態到類胡蘿卜素(葉黃素1)S1態的超快能量轉移途徑實現的,并且這一過程發生在極快的時間尺度(<10皮秒),即千億分之一秒內,確保了對光系統II光反應快速運轉過程進行高效的光保護。

該研究提出了一種制備具有能量猝滅活性且低散射的類囊體膜樣品的方法,成功捕捉了發生在超快時間尺度的微弱的激發能轉移信號,并揭示了其能量耗散過程,證明了qE的能量耗散途徑從綠藻到陸生植物具有進化保守性,對理解自然界植物中普遍存在的光保護物理分子機制具有重要意義。本研究中能量依賴性淬滅(qE)的光誘導和暗弛豫通過雙通道葉綠素熒光儀DUAL-PAM-100測量完成。
提高光合作用效率是提高作物產量的一種有前途的策略,保持PSII的穩定狀態是決定光合作用性能的關鍵。然而,PSII在放氧光合生物中維持穩定性的機制仍有待探索。5月26日,The Plant Journal雜志在線發表中國農業科學院油料作物研究所劉軍研究員課題組題為 Psb28 protein is indispensable for stable accumulation of PSII core complexes in Arabidopsis 的研究論文。文章報道了 Psb28 蛋白在不同光照條件下調節擬南芥PSII的穩態,證明了Psb28蛋白對于擬南芥中PSII核心復合物的穩定積累是必不可少的。

研究發現psb28突變體在正常生長光照下比野生型植物小得多,這是由于其PSII活性顯著降低。在弱光下也觀察到類似的缺陷,在光抑制光下變得更加明顯。值得注意的是,PSII核心復合物和核心亞基的數量在psb28中特異性減少,而光合復合物中其他代表性成分的豐度基本保持不變。雖然psb28在高光照下PSII活性嚴重降低,但其光失活恢復不受影響。相比之下,在林可霉素存在下,PSII核心蛋白亞基的降解顯著加速。這些結果表明,psb28在PSII的光保護中是有缺陷的,這與psb28的整體NPQ比野生型低得多的觀察結果一致。此外,Psb28 蛋白與PSII核心復合物相關,主要與PSII核心的CP47亞基相互作用。綜上所述,這些發現揭示了Psb28在保護和穩定PSII核心以應對光環境變化方面的重要作用。

本研究中擬南芥光合作用相關的葉綠素熒光慢速動力學和暗弛豫通便攜式葉綠素熒光儀PAM-2500和葉綠素熒光成像系統MAXI-IMAGING-PAM完成。
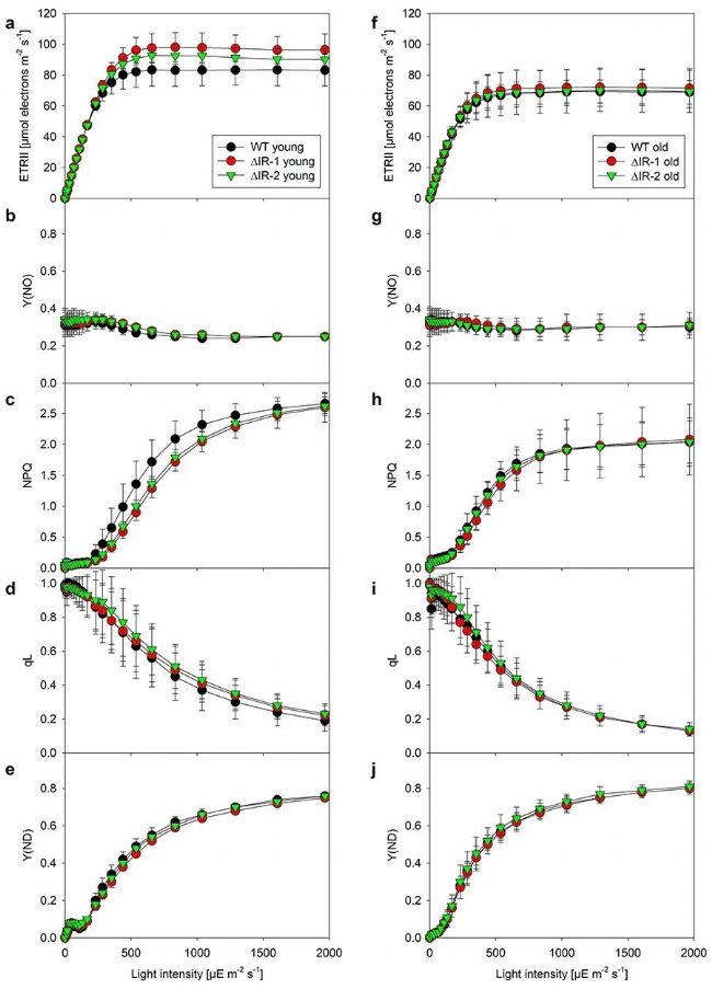
大多數植物和藻類的葉綠體基因組包含一個大的反向重復(IR) 區域,該區域將兩個單拷貝區域分開并包含核糖體RNA 操縱子。5月27日,國際著名植物學期刊Nature Plants在線發表了德國馬克斯-普朗克研究所Ralph Bock實驗室標題為 Removal of the large inverted repeat from the plastid genome reveals gene dosage effects and leads to increased genome copy number 的研究論文。文章通過從煙草質體基因組中去除25.3 kb IR的整個拷貝來解決IR區域的功能重要性。利用質體轉化和隨后的選擇性標記基因消除,研究人員精確地切除了IR,從而產生了質體基因組體量大大減小的植物。

進一步的研究發現,IR的缺乏導致質體核糖體數量輕度減少,這表明核糖體RNA操縱子的重復存在對基因劑量有益。此外,IR缺失植物含有更多的質體基因組,這表明基因組拷貝數是通過測量質體DNA總含量而不是通過計算基因組來調節的?傊嚓P的研究結果(1)證明IR可以增強質體的翻譯能力; (2)揭示基因組大小和基因組拷貝數之間的關系,以及(3)提供簡化的質體基因組結構,這將促進未來的合成生物學應用。

在本研究中,研究人員使用雙通道葉綠素熒光儀DUAL-PAM-100測量了煙草的光響應曲線,評估了電子傳遞速率ETR,非光化學淬滅NPQ,非調節性能量耗散的量子產率Y(NO)以及由于缺乏電子供體而關閉的光系統I反應中心的百分比Y(ND)。
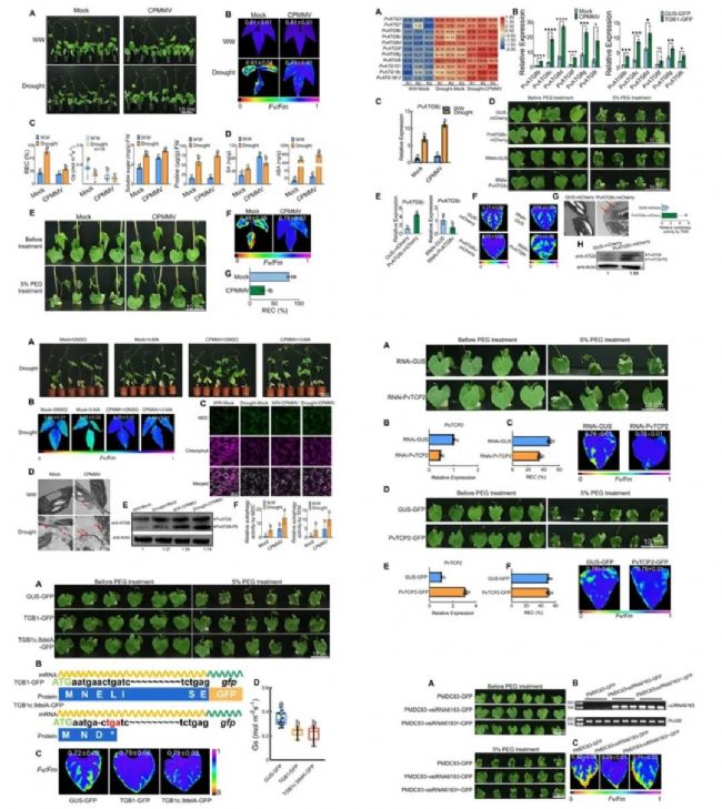
病毒誘導的耐旱性是植物中生物-非生物相互作用研究中的一個迷人領域,但其分子復雜性仍不清楚。5月27日,中國計量大學生命科學學院徐沛研究員課題組在國際植物學頂級期刊The Plant Cell雜志發表了題為 A viral small interfering RNA-host plant mRNA pathway modulates virus-induced drought tolerance by enhancing autophagy 的研究論文,文章闡明了病毒誘導的干旱耐受性(virus-induced drought tolerance, VDT)的重要分子機理。

該研究以菜豆(Phaseolus vulgaris)為對象,發現當菜豆植株被一種常見的豆科植物病毒—豇豆輕斑駁病毒(CPMMV)侵染后,在干旱和滲透脅迫下表現出更佳的生長狀態,即產生了病毒誘導的干旱耐受性表型。進一步分析表明病毒誘導的干旱耐受性的發生部分依賴于細胞自噬,而菜豆自噬核心相關基因PvATG8c與病毒誘導的干旱耐受性密切相關。一條長21 bp的病毒來源小干擾RNA(vsiRNA6163)被發現跨界作用于宿主植物,靶向切割菜豆轉錄因子基因PvTCP2的5'-UTR,促進了PvATG8c蛋白的積累。進一步研究鑒定出了PvATG8c的下游靶標蛋白PvEDR15,該蛋白正向調控菜豆葉片氣孔開度。

本研究據此綜合提出了vsiRNA6163-PvTCP2-PvATG8c-PvERD15這一跨界分子模塊介導病毒誘導的干旱耐受性的作用模型。該模型認為CPMMV侵染菜豆后產生的vsiRNA6163跨界作用于菜豆轉錄抑制子PvTCP2的啟動子,相應激活了菜豆自噬相關基因PvATG8c的表達和細胞自噬水平,導致下游氣孔開放正調控因子PvERD15的降解加劇,氣孔導度降低,水分散失減少,從而表現出病毒-干旱復合脅迫下抗旱性更強的表型。這一理論模型為植物-生物脅迫-非生物脅迫三者的復雜互作提供了新的見解。這項研究的重要應用意義在于發現VDT的發生并不需要完整的CPMMV病毒粒子感染,而只需要其衍生的21 bp小干擾RNA發揮,因而提供了一種通過外源噴施體外合成的小RNA誘導菜豆植株抗旱性,增強干旱逆境下穩產能力的潛在方法。

本研究中菜豆光合作用相關的葉綠素熒光參數,PSⅡ最大光化學效率評估由葉綠素熒光成像系統MAXI-IMAGING-PAM完成。
1. Ortega-Martínez, P., et al. (2024). "Glycogen synthesis prevents metabolic imbalance and disruption of photosynthetic electron transport from photosystem II during transition to photomixotrophy inSynechocystis sp. PCC 6803." New Phytologist n/a(n/a).
2. Zhu, C., et al. (2024). "A bamboo ‘PeSAPK4-PeMYB99-PeTIP4-3’ regulatory model involved in water transport."New Phytologist n/a(n/a).
3. Legen, J., et al. (2024). "A prion-like domain is required for phase separation and chloroplast RNA processing during cold acclimation in Arabidopsis." The Plant Cell.
4. Pérez-Pérez, M. E., et al. (2024). "Lipid turnover through lipophagy in the newly identified extremophilic green microalga Chlamydomonas urium." New Phytologist n/a(n/a).
5. Nanes Sarfati, D., et al. (2024). "Coordinated wound responses in a regenerative animal-algal holobiont." Nature communications 15(1): 4032.
6. Bohn, L., et al. (2024). "The temperature sensor TWA1 is required for thermotolerance in Arabidopsis." Nature.
7. Hu, Q., et al. (2024). "REDUCED CHLOROPLAST COVERAGE proteins are required for plastid proliferation and carotenoid accumulation in tomato." Plant Physiology.
8. Wilson, S., et al. (2024). "Hydrophobic Mismatch in the Thylakoid Membrane Regulates Photosynthetic Light Harvesting."Journal of the American Chemical Society.
9. Guo, S., et al. (2024). "Heat Waves Coupled with Nanoparticles Induce Yield and Nutritional Losses in Rice by Regulating Stomatal Closure." ACS nano.
10. Zheng, M., et al. (2024). "Ultrafast energy quenching mechanism of LHCSR3-dependent photoprotection in Chlamydomonas."Nature communications 15(1): 4437.
11. Zhao, Y., et al. (2024). "Psb28 protein is indispensable for stable accumulation of PSII core complexes in Arabidopsis." The Plant Journal n/a(n/a).
12. Krämer, C., et al. (2024). "Removal of the large inverted repeat from the plastid genome reveals gene dosage effects and leads to increased genome copy number." Nature Plants.
13. Wu, X., et al. (2024). "A viral small interfering RNA-host plant mRNA pathway modulates virus-induced drought tolerance by enhancing autophagy." The Plant Cell.

電話:021-32555118