利用PAM葉綠素熒光儀揭秘植物如何在波動光下保護細胞色素b6f復合體
瀏覽次數:1788 發布日期:2024-4-9
來源:本站 僅供參考,謝絕轉載,否則責任自負
科學家借助Hexagon-Imaging-PAM和Dual-PAM-100揭秘植物如何在波動光下保護細胞色素b6f復合體
在自然界中,植物必須適應不斷變化的光照條件,以最大化光能的利用并減少過量光照造成的潛在損害。最近,一項由慕尼黑大學的研究人員領導的研究發現了一個新的機制,該機制通過PGR5抑制子篩選揭示了植物如何保護光合電子傳遞鏈中的細胞色素b6f復合體免受損害。這一發現不僅為我們理解植物如何適應光照波動提供了新的視角,也為未來的作物改良提供了潛在的遺傳目標。
在最近的研究中,科學家們通過PGR5抑制子篩選,發現了一種獨特的機制,該機制在植物適應波動光照中發揮著關鍵作用。PGR5(proton gradient regulation 5)是一種在光合作用中起作用的蛋白質,其缺失會導致植物在波動光照條件下光系統I(PSI)過度敏感,從而導致植物死亡。
研究團隊通過篩選能夠恢復pgr5突變體在波動光照下生存能力的抑制子突變,鑒定了一系列影響光合作用相關蛋白的突變。這些突變影響了12個不同的光合作用相關蛋白,包括一些對PSII(光系統II)功能至關重要的蛋白,以及對細胞色素b6f復合體組裝和功能至關重要的蛋白。
特別值得注意的是,研究中發現的DEIP1/NTA1蛋白,之前被認為是細胞色素b6f復合體組裝的一個因子,但在這項研究中顯示出與PGR5功能的意想不到的相互作用。研究結果表明,DEIP1/NTA1在PGR5存在時對細胞色素b6f的積累起到保護作用,這表明PGR5可能對細胞色素b6f復合體有損害效應,而DEIP1/NTA1則保護該復合體免受這種效應的影響。
此外,研究還發現了PFSC1(PGR5抑制子帶有改變的細胞色素b6f 1)蛋白,這是一種在早期發育階段控制細胞色素b6f積累的新蛋白。PFSC1的功能獨立于PGR5,且在所有光合生物中都存在,這表明它在光合作用中可能具有基本且保守的角色。
這項研究不僅為我們理解植物如何調節其光合作用來適應不斷變化的光照條件提供了新的見解,而且也為開發能夠更有效利用光能的作物品種提供了新的策略。通過操縱這些新發現的蛋白,科學家們可能能夠培育出更能適應光照波動、更能抵抗光抑制的作物,從而提高作物的產量和抗逆性。
隨著全球氣候變化和環境壓力的增加,這項研究的發現對于未來農業生產具有重要意義。通過深入了解植物光合作用的調控機制,我們可以更好地應對環境挑戰,確保食品安全和可持續農業發展。
研究中使用了Dual-PAM-100和Hexagon-Imaging-PAM。

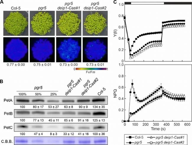
缺乏DEIP1/NTA1和PGR5的幼苗中Cyt b6f蛋白積累與光合作用
(A)在MS板上長時間培養4 d的WT (Col-5)、單(pgr5)和雙(pgr5 deip1- cas# 1和pgr5 deip1- cas# 2)突變體植株。下面是假彩色圖像,根據面板底部的色階顯示了每條植株線的Fv/Fm值。對于每條線,顯示值(n=3)±標準差(SD)的平均值。(B)從(A)中的幼苗中分離出等量的葉片總蛋白(調整為等于新鮮重量),在還原條件下通過SDS-PAGE分離,轉移到PVDF膜上,并用PetA-,PetB-或petc特異性抗體進行免疫修飾。考馬斯亮藍(c.b.b)染色作為上樣對照。給出了三個實驗的代表性印跡,以及波段定量(n=3)相對于pgr5(100%)±SD的平均值。(C)在100 μmol m−2 s−1的光化光作用下,使用HEXAGON-IMAGING-PAM熒光成像系統對(A)中暗適應幼苗的誘導恢復曲線(如上圖白色和黑色條所示)的PSII量子產率(Y(II))和非光化學猝滅(NPQ)。顯示至少3次重復的平均值±SD。
—— 原文 ——
Penzler J F, Naranjo B, Walz S, et al. A pgr5 suppressor screen uncovers a distinct mechanism safeguarding the cytochrome b 6 f complex from damage through PGR5[J]. bioRxiv, 2023: 2023.11. 28.569138.


如您需要了解更多信息,請識別下方二維碼填寫登記表,我們會為您提供專業的服務,真誠期待與您的合作!

電話:021-32555118
郵箱:sales@zealquest.com
