文獻解讀:中科院昆明動物研究所開發的新型高效廣譜HR121新冠疫苗
瀏覽次數:1605 發布日期:2022-12-22
來源:本站 僅供參考,謝絕轉載,否則責任自負
帶你看文獻,只做純干貨
文獻精讀第44期
新冠病毒(SARS-CoV-2)在全球范圍內大流行已長達3年,其流行趨勢仍未衰減。全球范圍內新冠病毒變異毒株已經發現超1000種,包括Alpha、Beta、Gamma、Delta、Omicron等。特別是具有很強免疫逃避和傳播能力的Omicron亞型,對控制當前新冠大流行構成了重大挑戰。這些變異毒株導致現有疫苗的作用效價快速下降,因此急需開發更具廣譜性的能夠對抗變異毒株或泛沙貝科病毒(pan-sarbecovirus)的疫苗。
2022年11月10日,中國科學院昆明動物研究所鄭永唐研究員聯合福建師范大學歐陽松應教授和復旦大學姜世勃教授在Cell Research雜志上發表題為A variant-proof SARS-CoV-2 vaccine targeting HR1 domain in S2 subunit of spike protein文章。該研究以SARS-CoV-2的棘突(Spike, S)蛋白S2亞基中較為保守的HR1結構域為靶點,設計了重組蛋白疫苗HR121。該疫苗在轉基因小鼠、金斑倉鼠以及恒河猴體內對SARS-CoV-2及其突變株的感染產生了近乎完全的保護,顯示了完美的預防病毒感染和抗肺部炎癥作用,并且具備可靠的安全性,有望作為當前以及未來對抗SARS-CoV-2突變的一個有前景的候選疫苗。

作為決定SARS-CoV-2傳染能力以及致病風險的關鍵分子,S蛋白包含了S1和S2兩個功能性亞基。其中S1通過受體結合域(receptor-binding domain, RBD)介導病毒與宿主細胞的受體結合;S2可把整個S蛋白固定在細胞膜上,并介導病毒與宿主細胞/細胞膜的融合,促進病毒基因進入宿主細胞內進行復制。S1亞基,特別是其中的RBD和N端結構域(N-terminal domain, NTD),能夠誘導宿主產生中和抗體(neutralizing antibody, nAb),因此現有疫苗多數以此設計作用靶點。但是這種選擇性作用于RBD等區域的方式同樣也導致該區域的序列發生了大量突變,并逐步削弱當前一些疫苗的效力,因此急需研發作用于S蛋白中高度保守免疫位點的廣譜疫苗。
與S1亞基不同,S2亞基在感染細胞前被覆蓋在S蛋白內。S2亞基包含兩個重要的結構域,七肽重復序列1和2(heptad repeat 1 and 2, HR1, HR2),這兩個結構域在冠狀病毒中高度保守。在該研究中,研究團隊開創性地研發了一種靶向SARS-CoV-2中S2亞基膜融合中間態HR1結構域的新型重組蛋白疫苗HR121。該蛋白由HR1–HR2–HR1串聯組成,HR121二聚化后其表面未結合HR2的HR1分子形成2個凹槽可作為抗原表位,高度模仿了S2亞基膜融合中間態的HR1三聚體內核構象,因此可誘導產生針對HR1的高效廣譜中和抗體。
圖1.重組蛋白疫苗HR121的結構特征
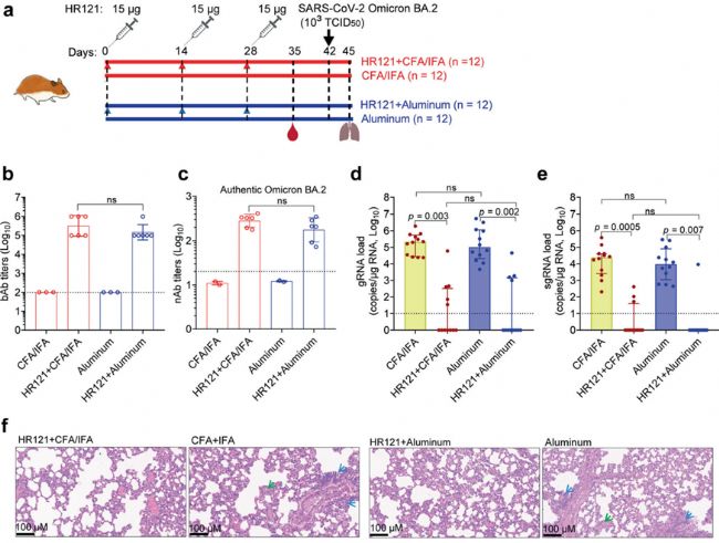
為了評估HR121的免疫原性以及是否可以作為SARS-CoV-2的疫苗抗原,作者利用HR121對新西蘭白兔進行了免疫,HR121可誘導產生抗SARS-CoV-2及其主要變異株的強效廣譜抗體,包括當前大流行的Omicron子代BA.1、BA.2、BA.3、BA.4和BA.5等。隨后,作者進一步在人源化的ACE2轉基因小鼠、金斑倉鼠以及恒河猴身上驗證了HR121對SARS-CoV-2感染的保護作用。HR121免疫能夠誘導這些易感動物模型產生高滴度的結合抗體和中和抗體,并為隨后的SARS-CoV-2感染提供了近乎完全的保護,包括:在SARS-CoV-2攻毒后,動物體內沒有復制活性的病毒存在,肺組織無病理改變等。并且,為了檢測HR121疫苗對Omicron突變株的保護性,作者利用HR121分別與弗氏佐劑和鋁佐劑混合后對金斑倉鼠進行了免疫,結果顯示含有兩種不同佐劑的HR121疫苗均可誘導較高滴度的結合抗體和中和抗體。利用Omicron變異株BA.2對其進行攻毒,觀察到這兩種不同佐劑的疫苗均可降低倉鼠肺部病毒載量(分別降低4.4和4個Log值),其肺組織同樣無病理改變。此外,在所有體外或體內實驗中,作者均未觀察到HR121引起的抗體依賴的病毒感染增強效應。這些結果表明,HR121是一種很有前景的COVID-19候選疫苗。

圖2.含有不同佐劑的HR121疫苗均可有效保護金斑倉鼠免受Omicron BA.2感染的損害
綜上,HR121能夠模擬S2亞基膜融合中間構象中的HR1結構域,誘導產生對抗SARS-CoV-2及其主要變異毒株的高效廣譜抗體。因此,它為開發新型COVID-19疫苗提供了一個極具應用前景的作用靶點。
論文原文鏈接:https://doi.org/10.1038/s41422-022-00746-3