
2022年11月1日北京生命科學研究所曹鵬研究團隊在Cell雜志上發表論文,揭示了毒素引起惡心、嘔吐防御行為的腸腦軸神經環路機制。
1、腸毒素引起小鼠惡心和干嘔樣行為
葡萄球菌腸毒素A(SEA)是一種由金黃色葡萄球菌產生的毒素,可引起嘔吐物的食物中毒。條件性味覺回避行為可反應惡心情緒。研究人員發現腹腔內注射SEA后小鼠出現“嘴巴張大”干嘔的行為,并能夠以劑量依賴性的方式引起條件性味覺回避行為,這就表明腹腔注射SEA引起小鼠惡心和干嘔樣行為。
DVC區域是連接腸道和大腦的主要通道,調控攝食和嘔吐行為。他們通過c-fos工具小鼠特異性標記SEA激活的神經元,隨后通過化學遺傳學技術抑制這些激活的神經元后減弱SEA誘發的惡心和干嘔樣行為。

圖1:腸毒素引起小鼠惡心和干嘔樣行為
2、DVC-Tac1神經元調控小鼠惡心和干嘔樣行為
單細胞測序數據表明DVC區域富集表達前速激肽原-1 (Tac1)、神經肽Y(Npy)和膽囊收縮素(Cck),其中Tac1編碼的速激肽可與神經激肽1受體結合。研究人員發現神經激肽1受體拮抗劑能夠阻斷SEA誘發的干嘔樣行為。
進一步實驗發現SEA可明顯激活DVC區域Tac1陽性神經元(DVC-Tac1神經元),在慢性抑制Tac1陽性神經元后減弱SEA誘發的惡心和干嘔樣行為。此外,在抑制Npy和Cck陽性神經元對SEA引起的干嘔樣行為幾乎不產生影響。
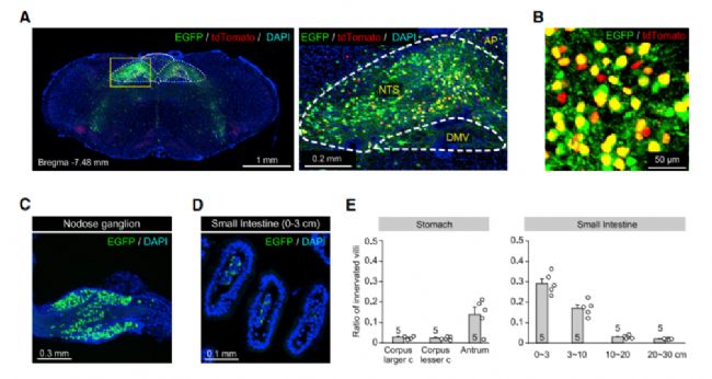
逆行示蹤病毒標記DVC-Tac1神經元,在中央杏仁核、終紋床核、下丘腦室旁核等大腦和迷走神經感覺神經元觀察到EGFP陽性細胞。有意思的是,其中EGFP陽性迷走神經感覺神經元的軸突在胃竇絨毛和小腸近段形成粘膜末梢,這些粘膜末梢靠近分泌5-HT的腸嗜鉻細胞(EC細胞)。
電生理實驗表明5-HT可誘發EGFP陽性迷走神經感覺神經元的突觸后電流。特異性抑制EC細胞釋放5-HT后可明顯減弱SEA引起的干嘔樣行為。
光纖鈣成像技術發現在SEA引起的干嘔樣行為中可短暫引起DVC-Tac1神經元活性增加,膈下迷走神經切斷術和HT3R拮抗劑均能阻斷DVC-Tac1神經元活性短暫的增強。此外,慢性激活DVC區域Tac1陽性神經元能夠引起小鼠惡心和干嘔樣行為。

圖2:腸嗜鉻細胞將毒素信息傳遞給DVC-Tac1神經元
3、DVC-Tac1神經元參與化療藥物引起的惡心、干嘔
順行示蹤病毒發現主要投射到腦橋臂旁外側核(LPB)、腹側呼吸組吻端( rVRG),這兩個神經環路幾乎不存在重疊。慢性激活DVC-Tac1- rVRG環路引起小鼠干嘔樣行為,但不誘發條件性味覺回避行為,而在激活DVC-Tac1- LPB環路不引起干嘔樣行為,但誘發條件性味覺回避行為,表明這兩條神經環路分別調控惡心和干嘔行為。
化療藥物(順鉑和阿霉素)引起腫瘤患者強烈的惡心、干嘔行為。腹腔注射阿霉素能夠誘發小鼠出現干嘔、惡心行為,在抑制DVC-Tac1神經元活性或敲低DVC區域Tac1基因后均能明顯減弱阿霉素引起的干嘔、惡心行為,而抑制DVC-Tac1- rVRG環路減弱阿霉素引起的干嘔,抑制DVC-Tac1- LPB環路減弱惡心行為。這些結果表明DVC-Tac1神經元參與化療藥物引起的惡心、干嘔等防御行為。

圖3:DVC-Tac1調控惡心、嘔吐的兩個平行神經環路
總結
本文通過腹腔注射腸毒素構建小鼠惡心-干嘔行為模型,揭示了迷走神經感覺神經元群將毒素相關信號從腸嗜鉻細胞傳遞到背迷走神經復合體Tac1陽性神經元,進而下行投射到腦橋臂旁外側核、腹側呼吸組吻端分別調控惡心、嘔吐的防御行為。
-END-
想了解更多內容,獲取相關咨詢請聯系
電話 : +86-0731-84428665
聯系人:伍經理 +86-180 7516 6076