醫用壓縮空氣是現代醫療體系的重要組成部分,是生命的支持系統,其重要性,已經得到高度重視。GB50751-2012醫用氣體工程技術規范對壓縮空氣的品質有了詳盡的規定:

對于醫用壓縮空氣系統的設計和應用的論述文章已經很多,但是對系統中的具體設備的選型,應用和維護等具體細節的論述卻很少。本文針對醫用壓縮空氣系統的特點和GB50751的規范的要求,對吸附式干燥器稍作詳細介紹,以供醫療工程建設人員參考。
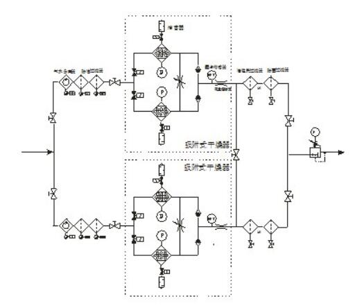
1、為什么選用SR模塊化吸附式干燥機
對大流量空壓系統來說,干燥機一般有兩個選擇:冷凍干燥機和吸附式干燥機。冷凍干燥機由于其自身的設計特點,并不十分適用于醫療壓縮空氣系統:1)壓力露點只能達到2-7℃;2)風冷冷干機的運行對環境溫度有要求,在夏季環境溫度高時,輸出空氣露點可靠性不高;3)當系統負載低于30%時,冷凍干燥機的氣水分離器效率很低,造成凝聚液滴隨空氣到達下游系統,引起下游露點報警。特別是晚間用氣量大大降低時。
GB50751對空氣的含水量有明確的規定,參見上表。從下面的圖表,可以很清晰的看到壓力露點,露點,相對濕度,PPMv以及絕對濕度的關系。


從上面三點看,醫療系統應該選擇壓力露點-40℃的吸附式干燥器。
2、吸附式干燥器的選型
選用吸附式干燥器,達到可靠的露點和功能,需要考慮如下幾個重要因素:
2、1流量
吸附式干燥器的流量一般按照實際的平均最高消耗氣量來選擇,也可以按照空氣壓縮機的供氣量選擇。這里需要明確的是吸附式干燥器在7bar壓力系統下,一般要消耗15%的流量用于干燥劑的再生。設計系統時應該充分考慮這些損失。
2、2最低工作壓力(流量控制)
當實際消耗的氣量大于看空壓機的供氣能力時,壓縮空氣系統的壓力會降低,這會造成吸附式干燥機超出負載,輸出露點不可靠。
原因有二:
1),壓力低,體積流量變大,壓縮空氣會帶來更多的“濕氣”-水蒸氣
2),體積流量變大,造成壓縮空氣在干燥機內的流速過快,水蒸氣得不到充分干燥,從而影響干燥效果。
為防止干燥機出現過載,可以設置流量控制。
2、3進氣溫度
1),壓縮空氣含濕量與溫度關系

從上圖的含濕量曲線圖我們可以看出,一般吸附式干燥器的進氣標準溫度是35℃,如果進氣溫度變成50℃,那么進入干燥機的壓縮空氣攜帶的水蒸氣含量會超出一倍,遠遠高出干燥器的處理能力。
2),吸附劑的能力隨溫度變化

從上面的曲線我們可以看到,吸附劑的吸附能力隨著溫度的升高而下降。其中對氧化鋁來說,當溫度達到50℃時,其吸附能力大大下降。所以一般來說,吸附式干燥機的標準進氣溫度是35℃。
2、4節能
1)、SR模塊化吸附式干燥機壓損小
模塊化設計,氣流分布均勻,干燥均勻;
暴風雪填充方式,避免氣流沖擊造成的干燥劑磨損,粉末會進一步增加阻力,并造成后續設備出現粉塵“污染”;
內置的進出口過濾器,盡量減少外部過濾器和管路造成的阻力損失。
2)、SR模塊化吸附式干燥機采用露點控制,而不是標準時序控制



效率=(T1-T2)/T1
其中:T1=總傳統再生的時間(小時)
T2=實際用于再生的時間(小時)

事實上,從設備整個壽命周期的運行成本來說,前期的投資只是其中的非常小的一部分,更多的投入是設備的運行成本。以10Nm3/min的系統來計算,如果系統平均用氣量只有50%(在晚間和大多數時間系統的利用率實際低于30%),那么SR模塊化吸附式干燥機采用控制進氣溫度和露點切換的模式節約的能量至少可以達到60%。
計算過程如下:
節能模式總的耗氣量最多為
10Nm3/min*50%*15%*60*24*365=394200Nm3/年
采用固定時序模式,按最高進氣溫度50℃(溫度修正系數0.73),計算
消耗總氣量為
10Nm3/min*15%*60*24*365/0.73=1080000Nm3/年
那么節約的費用約為(壓縮空氣按照每立方0.2元計算):
(1080000-394200)Nm3*0.2元=137160元
這些電費在悄無聲息中,白白浪費了。
2、5體積
模塊化吸附式干燥機的設計簡約,相對于傳統的雙塔吸干機具有更小的體積50%,更輕的重量40%,更便于安裝和搬運,幾乎不需要特殊的搬運工具。

2、6維護功能
對于任何設備在生產廠搞維修都是異常簡單的事,但對于安裝現場,由于人員的技術熟練水平、空間和工具等的局限性,有時確是另一回事。特別是,如果現場裝填干燥劑不利,會造成干燥劑快速粉末化,堵塞消音器,造成能量浪費,甚至造成下游空氣污染和設備堵塞。

2、7控制和報警系統
干燥機應該具有露點控制和報警模式。
當干燥機的壓力露點優于-42°C壓力露點,干燥機會自動進入經濟模式,同時并不影響系統流量和壓力。當壓力露點高于-40℃時,機器會再次轉入正常模式,以確保露點達到-40℃。
在正常情況下,如果干燥機的露點達不到-30℃,將會有報警信號在面板閃爍,同時激發遠程報警系統。
節能模式和露點報警可以通過PLC控制器的按鈕調整。

3、結束語
綜上所述,面對醫療系統越來越高的空氣品質要求,需要確保壓縮空氣始終獲得可靠露點和系統運行穩定。同時,高效節能和低碳環保的運行也是非常越來越考量管理者的智慧。