Figure 1: Overview of plating, imaging and analysis protocol
PDOs are plated in a 96-well plate and treated with fluorescent dyes and drugs.Imaging parameters for the experiment (e.g.,Exposure, Z-stack) are created in the Gen5 software. Images are acquired by the Cytation 5 and processed in Gen5, and data are exported for further analysis.
PDOs:癌癥研究的新維度
PDOs,作為癌癥研究的“3D 新寵”,以其獨特的優勢,更真實地復現了原發腫瘤的復雜基因組與結構特征,超越了傳統 2D 培養系統的局限。PDOs 保留了腫瘤內部的異質性,為癌癥發展和治療響應研究提供了更為準確的模型。
技術革新:高通量篩選與活細胞成像的完美結合
在這項研究中,安捷倫應用技術工程師與科研用戶緊密合作,利用先進的 Cytation 5 +BioSpa 活細胞成像和高通量篩選技術,實現了對 PDOs 藥物響應的快速、準確評估。
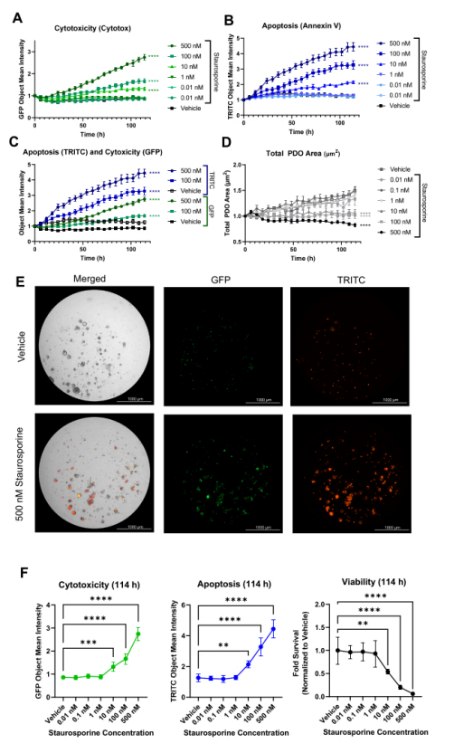
通過熒光標記和自動化成像,研究團隊成功實現了對 PDOs 在不同藥物處理下的生長、凋亡和毒性等關鍵指標的實時監測與量化。

成果亮點:自動化、多功能與可擴展性
該解決方案不僅實現了 PDOs 藥物響應評估的自動化監測,還通過多種熒光染料的運用,實現了對細胞健康和凋亡的同步監測。研究團隊根據實驗需求設定圖像捕獲時間間隔與實驗時長,并通過 Z 軸高分辨率層切圖像深入分析藥物對 PDOs 的具體影響。
同時,Cytation 5 +BioSpa 組合的活細胞分析平臺還具有高度的可擴展性,通過實現更多表型分析來幫助研究者理解 PDOs 癌癥模型中的多種治療效果,為 PDOs 模型的癌癥治療研究提供了強大的支持。
合作共創:安捷倫與科研用戶的雙贏
PDOs用戶定制化解決方案的成功開發,為藥物篩選與療效評估領域帶來了一項新穎且效率提升的嘗試,這既體現了安捷倫在細胞分析技術應用于生命科學與癌癥研究領域的持續探索與努力,也讓我們深感榮幸地滿足了科研用戶對技術創新的深切期待。
在PDOs藥物響應評估的技術挑戰上取得的初步成果,不僅為我們推動PDOs在癌癥研究及個性化醫療領域的未來發展增添了信心與動力,也讓我們更加堅信,隨著PDOs模型的廣泛應用與技術革新,結合活細胞成像與高通量篩選的先進技術,癌癥治療研究正邁向新高度。
安捷倫科技期待與更多研究者攜手,共同探索未知,推動癌癥治療和診斷技術的持續進步,為癌癥患者帶來更多希望與可能。
關于安捷倫細胞分析
安捷倫細胞分析平臺包括xCELLigence RTCA實時細胞分析儀、Novocyte系列流式細胞儀、Seahorse能量代謝分析儀以及Synergy系列微孔板檢測儀和Cytation 系列(共聚焦)細胞成像多功能微孔板檢測儀。安捷倫細胞分析平臺聚焦基礎科研與細胞與基因治療產品的開發全流程,作為適配新一代療法的強大分析工具,提供多方位的細胞效力檢測和深度的細胞分析,并致力于研發、生產質控以及臨床的全方位檢測與分析方案開發。
