
“科研是一項嚴肅的工作,但科研過程中也存在許多科研趣事,本期我們將向大家分享我們團隊探索神經細胞中線粒體結構的過程。”
“我們團隊一直致力于生理與病理狀態下的神經系統內線粒體形態功能研究,同時我們團隊前期發現在肝性腦病及神經病理性痛狀態下,小鼠神經細胞內線粒體形態功能發生顯著的改變,以上線粒體形態結果皆依賴于電鏡及免疫熒光染色技術。”
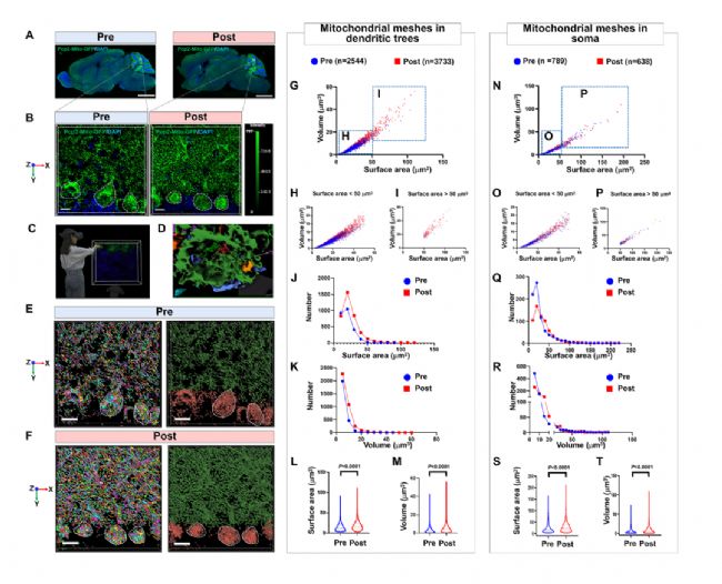
“然而,電鏡拍攝視野局限,只能觀察到局部小范圍線粒體形態結構,同時電鏡結果分析依賴于Matlab,ImagePlus Pro 以及 ImageJ等軟件。鑒于神經元線粒體網絡結構過于復雜, ImageJ等軟件采用的傳統閾值分割方法不能準確分割目標邊界。基于光鏡技術的3D重塑雖然能使線粒體網絡結構實現可視化,但其內部視野重疊,造成無法準確提取線粒體網絡結構的形態特征并進行量化分析。但是人工智能(Artificial intelligence, AI)和虛擬現實(Virtual reality, VR)為解決以上難題提供了可能。”


長按識別二維碼
預約報名
講者介紹

李淑嬌
碩士研究生在讀
空軍軍醫大學基礎醫學院王亞云教授課題組成員之一。主要從事線粒體動力學變化參與神經可塑性機制研究。線粒體是一種動態細胞器,其形態功能變化與神經細胞功能密切相關。目前,與團隊開發了一種基于AI和VR的線粒體可視化技術,為解決神經元線粒體網絡可視化和量化的難題提供可能。此外,與團隊提出靶向調控線粒體鎮痛策略,闡明了上調線粒體分裂蛋白Drp1的鎮痛機制。

南希
徠卡生命科學客戶成功管理專家
畢業于武漢大學生命科學院,具有十余年顯微數據分析及市場經驗,為亞太地區科研用戶提供圖像分析解決方案。2021年加入Leica,負責Aivia AI圖像分析軟件的產品管理、市場推廣及技術支持。
了解更多:徠卡顯微