
2020年,瑞沃德自主研發的第 一代光纖記錄系統面世,采用高靈敏探測器,集成豐富的拓展功能,同時配備自主研發的智能軟件,讓實驗操作更加方便靈活,整體的使用體驗有了質的提升。
2021年,瑞沃德R820三色多通道光纖記錄系統問世,集結清晰的數據處理模塊、直觀的實驗采集頁面、多樣化的事件打標功能、雙CMOS熒光檢測器和方便的視頻同步記錄等多項功能,使實驗效率顯著提升。
2022年,R821三色多通道光纖記錄系統為科研帶來更大的便利,系統可兼容光遺傳,通過一根光纖即可實現同一位點記錄和刺激。無需復雜的實驗操作,只需植入一根陶瓷插針即可完成光遺傳和光纖記錄兩種技術的聯用。
目前,瑞沃德光纖記錄系統已助力國內外100+高校的科研工作開展,如斯坦福大學,倫敦大學學院,北京大學,浙江大學等,并促成各大課題組研究成果在Nature Neuroscience等頂 級學術期刊發表。

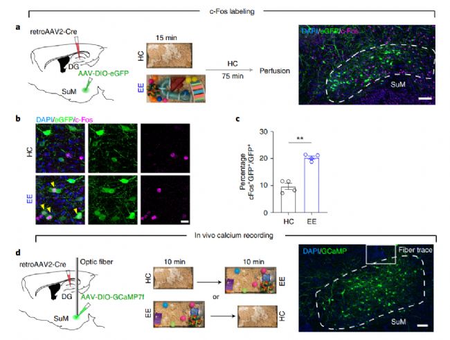
2022年5月6日,美國北卡羅來納大學教堂山分校(University of North Carolina at Chapel Hill)宋娟課題組博士后李亞東、羅艷佳等人在Nature Neuroscience上發表了題“Hypothalamic modulation of adult hippocampal neurogenesis in mice confers activity-dependent regulation of memory and anxiety-like behavior”的最 新研究,揭示了下丘腦后部核團乳頭上核(SuM)調控成年海馬神經發生,促進記憶提取和對抗焦慮的新機制。

該項工作的研究人員,使用光纖記錄技術證實下丘腦后部核團SuM-投射到海馬齒狀回DG神經元在新環境中表現出更高的活性和放電頻率。



2022年6月22日,西安交通大學法醫學院陳騰教授、官方霖教授團隊等在Molecular Psychiatry期刊上發表“Medial prefrontal cortex Notch1 signalling mediates methamphetamine-induced psychosis via Hes1-dependent suppression of GABAB1 receptor expression”的研究工作。這項研究揭示了mPFC神經元Notch1信號通路在調控MIP中的重要作用,并提出了Notch1-Hes1-GABAB1途徑調控MIP的新機制。

為了驗證在METH誘導的運動缺陷中,mPFC神經元活性是否與Notch1信號有關,課題組使用shRNA下調了mPFC神經元NICD表達水平,并使用光纖記錄技術同步記錄mPFC神經元的鈣信號:結果顯示第1天急性METH給藥后鈣信號顯著下降,而在第23天給藥后其鈣信號顯著下降后短時間內又恢復正常,同時與給藥前信號相比顯著降低。而當給予生理鹽水,急性期及激發期不同組信號均未見明顯變化。



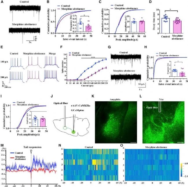
2021年11月2日,來自于中國科學院,同濟大學醫學院,浙江中醫藥大學的研究團隊在Cell Reports上發表了題為“Amygdalar k-opioid receptor-dependent upregulating glutamate transporter 1 mediates depressive-like behaviors of opioid abstinence”的工作,揭示了KORs從杏仁核到NAc的投射關系,以及如何介導嗎 啡藥物戒斷誘導的抑郁行為及其相關分子機制。

在該項研究工作中,使用光纖記錄方法檢測BLA-NAc神經元投射的活性,發現嗎 啡戒斷后懸尾測試小鼠的信號迅速下降,表明嗎 啡戒斷降低杏仁核到NAc的興奮性突觸傳遞。

瑞沃德光纖記錄系統已形成完整的產品供應體系,同時自主開發的光纖記錄軟件持續升級迭代,不斷滿足市場多樣化的需求。不論是現在,還是未來,瑞沃德一直以創新為驅動力,滿足您的實驗所需。
(點擊圖片,了解詳情還可申請試用噢)