人類CD52分子屬于一個未命名的短鏈 GPI 錨定糖蛋白家族, 這個家族的成員還有人CD24 抗原及其同系物。它由一條很短的肽鏈組成,只有12個氨基酸殘基(GQNDTSQTSSPS),在C末端通過GPI 錨定分子連接于細胞膜表面,N末端3位天冬酰胺連接有一個復雜的糖基, 在其四角巖藻糖基化的甘露糖核心上有幾個唾液酸化的多聚乳糖胺單位。應用SDS凝膠電泳檢測,CD52抗原蛋白表現出的分子量大約為25-29KD ,但實際上去掉糖基后它的分子量只有8-9KD 。
CD52抗原是一種分布比較廣泛的抗原, 分布于造血系統的淋巴細胞 、單核細胞、嗜酸粒細胞和單核細胞分化的樹突狀細胞上, 在淋巴細胞上密度高達5×10^5個分子。在很多淋巴系細胞惡性腫瘤和某些急性髓系白血病細胞上也都有CD52 抗原不同程度的表達。CD52分子被抗體介導交聯引起的信號傳導與抗CD3抗體引起的信號傳導途徑相似, PMA(乙酰肉豆蔻佛酯)在體外能夠促進正常人 CD4+和 CD8+T 淋巴細胞的增殖和分泌細胞因子?笴D52 單抗導致的細胞因子釋放明顯強于其它抗體,可與抗CD3抗體等單克隆抗體共同刺激T細胞,調節T細胞的功能與形態。
北京同立海源生物科技有限公司生產的抗人CD52單克隆抗體,運用先進的雜交瘤技術,篩選出穩定高產的雜交瘤細胞株,以及特有的基因克隆技術導入到CHO細胞穩轉表達生產。
可用于T細胞、NK細胞等免疫細胞的激活擴增,適用于白血病、多發性硬化癥、惡性黑色素瘤、卵巢癌等多種腫瘤的細胞免疫治療臨床研究。

建議參考用量: 0.5-2μg/10^6細胞或10μl全血,用于ELISA、IP、ICH、WB等其它實驗(僅供參考,以實際應用為準)。
1. 純度測試數據


測試結果顯示純度達到藥用級標準(≥95%)
2. 結合活性測試數據


精品推薦 歡迎試用
1、試用產品信息:
中文名稱:抗人CD52單克隆抗體
英文名稱:Anti-human CD52 mAb
產品貨號:GMP-TL112
試用規格:20μg
2、時間:即日起-2022年7月31日;
3、申請要求:申請信息完整,能夠近期開展實驗;
4、其他說明:試用結束后,反饋試用結果;
5、本次活動最終解釋權歸北京同立海源生物科技有限公司。
6、掃描下方二維碼,填寫申請信息表,我們會及時滿足您的試用需求。

1958年,法國科學家Jean Dausset發現了第一個白細胞抗原,人類就此開啟了HLA抗原分子識別的“長征”。自此以后,在細胞免疫學、器官移植、輸血和腫瘤免疫治療等領域都可以看到人類白細胞分化抗原(The Human Leucocyte Differentiation Antigen,HLDA)的身影。
1984年,Hale G等首先報到了CD52[1];1994年,英國的Achim Treumann等首先在JBC上發表了CD52的原始結構[2]。CD52分子開始正式進入免疫學家和大眾的視野,科學家們也對CD52開始了系統性地研究。
2018年,澳大利亞的研究人員在知名學術期刊《Cell Death and Differentiation》發表了他們對CD52的免疫抑制作用的研究,研究人員發現可溶性CD52能夠抑制Toll樣受體和腫瘤壞死因子受體信號途徑,限制NF-κB激活,進而抑制巨噬細胞、單核細胞以及樹突狀細胞的炎癥性細胞因子合成。研究結果還表明當CD52的濃度升高,可溶性CD52會耗盡半壽期較短的促存活蛋白MCL-1,促進BH3-only促凋亡蛋白BAX和BAK的激活引起細胞凋亡的發生。體內實驗表明,給予可溶性CD52處理能夠抑制LPS(脂多糖)誘導的細胞因子分泌以及其他內毒性休克特征,而敲除CD52則會加重LPS應答反應【3】。
2020年,上海泰因生物技術有限公司/蘭州生物制品研究所有限責任公司發起了一項臨床試驗,登記號為“CTR20202120”, 評價抗CD52單克隆抗體對復發難治性非霍奇金淋巴瘤和初治的幼淋巴細胞白血病患者的安全性和有效性研究,主要適應癥為:復發難治的非霍奇金淋巴瘤(包括 CLL/SLL、PLL、PTCL、彌漫大 B 細胞淋巴瘤、濾泡細胞淋巴瘤、套細胞淋巴瘤、邊緣區淋巴瘤)及初治的T-PLL患者。
阿倫單抗Campath(Alemtuzumab,歐洲商品名:Mabcampath)是人源化抗細胞表面CD52抗原的單克隆抗體,由賽默飛旗下健贊(Genyme)開發。目前國外已經批準的適應癥有兩種:2001年FDA批準用于慢性淋巴細胞白血;2013年和2014年分別獲得EMBA和FDA批準用于多發性硬化癥(MS)。同時阿倫單抗對一些自身免疫病中也有應用,如類風濕關節炎,實體器官移植及骨髓移植后移植抗宿主病(GVHD)等
2021年1月,FDA解除了對Allogene Therapeutics公司五項AlloCAR T臨床試驗的暫停。其中,Allogene公司利用TALEN基因編輯技術,用以降低移植物抗宿主病(GVHD)和異基因排斥的風險。敲除T細胞受體基因以避免GVHD,敲除CD52基因使CAR-T產物針對anti-CD52的抗體治療產生抗性。ALLO-647是Allogene專有的抗CD52單克隆抗體,旨在抑制宿主免疫系統,確保AlloCAR T細胞得以持續存活,從而達到充分的治療效果。
此外,通過我們在美國臨床試驗網站(https://ClinicalTrials.gov)進行檢索發現,目前全球涉及CD52靶點開展的臨床試驗共計71項,其中有49項臨床試驗在美國開展,中國僅有三項,其中一項正在進行就是上海泰因生物主導的CTR20202120。

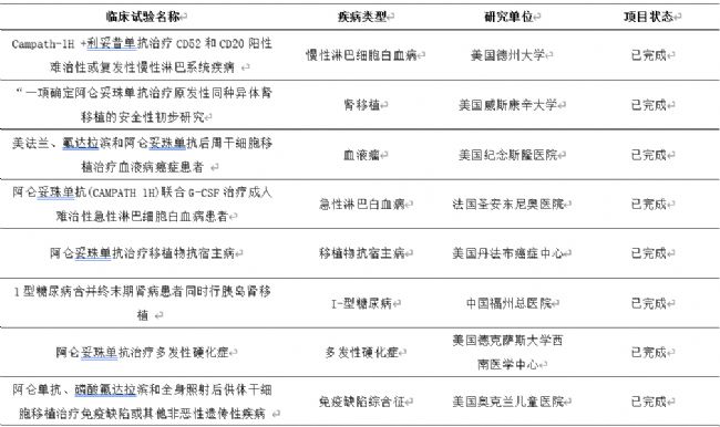
CD52治療靶點的臨床試驗
參考資料:
[1]Hale G, Bright S, Chumbley G, Hoang T, Metcalf D, Munro AJ, Waldmann H .Removal of T cells from bone marrow for transplantation: a monoclonal antilymphocyte antibody that fixes human complement.Blood. 1983 Oct;62(4):873-82.
[2]Lifely, M. R. Primary Structure of CD52[J]. Journal of Biological Chemistry, 1995, 270(11):6088-6099.
[3]Rashidi M , Bandala-Sanchez E , Lawlor K E , et al. CD52 inhibits Toll-like receptor activation of NF-κB and triggers apoptosis to suppress inflammation[J]. Cell Death & Differentiation, 2018, 25(2):392-405.