大會主辦方:育成生物人教育培訓基地
大會支持方:中科院上海嘉定先進技術創新和育成中心
【會議介紹】
在生物學的世界里有一些技術,他們從發明以來就熠熠閃光,到處都能看見他們的身影,他們就像計算機世界的源代碼,構成了我們現代生物技術的大廈,PCR就是這樣一種技術。PCR技術發明于上個世紀的1985年,到現在已經有36年了,但依然保持著旺盛的生命力,幾十年來,每天的PCR、制膠、跑電泳依然是大部分的生物實驗室不變的內容、從醫院檢驗機構的病原微生物檢測、疾病控制中心的疫情監測到畜牧業的動植物檢疫、商業部門的食品安全監測、公安部門的法醫和身份鑒定、海關的進出口檢疫,處處活躍著PCR技術的身影,毫不夸張地說,PCR技術“養活”了我們幾代生物人。
時至今日,最初的PCR技術已經演變為熒光定量PCR、微流控PCR和數字PCR...等眾多花樣繁多的技術被廣泛使用,而眼下我們正處在一個PCR技術更新迭代的時刻,尤其是數字PCR是近幾年涌現的“新星”,估計很多技術人員都是“只聞其聲、不見其面”,對這些技術還沒有真正體驗過,為此我們生物人基地特地安排了這次“PCR技術深度學習研討交流會”,學員一方面聆聽行業專家的心得分享,另一方面還要親自動手體驗,并對結果進行現場分析,有切實直觀的感受,整個會議安排將PCR技術從實驗室到產業化應用給大家做詳細的剖解,對技術有一個全面的認識,相信您一定會有所收獲!
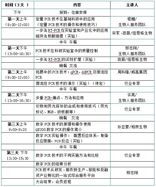
【會議安排】

本期特邀專家:
周科隆:現任威高生基集團蘇州研發中心負責人,專注分子診斷產品研發、臨床注冊與投資,從業23年,曾任職與上海科華、上海芯超、深圳邁瑞、上海思路迪等知名企業,均負責企業核酸診斷研發工作。本科畢業于杭州大學(現浙江大學)生物系,中科院上海細胞生物學研究所碩士,畢業后就職企業研發,精通生產、質量體系、注冊申報等,作為負責人申報傳染病分子診斷產品項目12項,腫瘤用藥項目3項,藥品1項(血液篩查HBV-HCV-HIV),2003年及2009年科技部與中檢院組織的SARS、H1N1產品測評中均獲全國第一,多家上市企業的專家顧問。
曾獲上海市徐匯區“第六屆徐光啟科技獎章”銀獎(2009年),上海市徐匯區學科帶頭人(2010—2012年),2013-2014年度獲上海生物芯片“長青星”杰出者獎。授權發明專利9項,發明專利20多項,實用新型1項。目前從事微流控分子診斷、提取擴增一體機等核酸診斷產品研發、科研成果與企業的轉化工作、資本投資等,任喬景資本投資顧問,威高資本投資經理。
宋軍:1988年7月畢業于中國藥科大學生化制藥專業,本科,從業33年,擅長核酸診斷產品及其高品質原料試劑的研發和生產過程質量控制。1997年加盟復星,從事PCR試劑的研發、生產,曾任復星核酸診斷研發部副經理、復星全資子公司產品總監、上海Promega生物產品有限公司分子診斷產品部運營總監。作為項目負責人完成上海市技術創新項目2項,作為主要完成人參加國家攻關項目1項,上海市高新技術成果轉化項目2項。帶領研發團隊完成十多項產品的研發、生產、注冊申報,并編寫了研發、生產相關的質量體系文件。申請發明專利3項,獲得實用新型專利1項。現任上海紐思格生物醫學科技有限公司總經理,創始人,新建了近2000平的GMP廠房及研發、質檢中心,建立了13485質量體系。專注于醫學檢驗領域應用的PCR產品的研發、生產,為廣大用戶提供高品質診斷產品。
田薇:2018年畢業于中國藥科大學藥理學專業,獲得博士學位,專注于癌癥研究多年,包括癌癥生長和轉移調控作用及機制、循環腫瘤細胞分離檢測和相關調控作用機制,從中探索新的腫瘤標志物或治療靶點。作為主要參與者,參加國家自然科學基金面上項目(81473230),FcγRIIB 受體調控腫瘤轉移的作用及機制研究;國家自然科學基金青年基金(81703563),HIF-1α 調控循環腫瘤微栓子(CTM)形成的機制及相關干預新策略。現任上海紐思格生物醫學科技有限公司研發部主管,從事樣本保存與核酸提取、各類病原體、癌癥相關分子診斷產品研發、注冊申報和質量體系相關工作,了解國內外分子診斷產品的研發技術、行業現狀和研究進展。帶領研發團隊完成并獲準一類醫療器械產品2項,在研三類體外診斷試劑產品4項(病原體診斷3項,癌癥診斷1項),其中癌癥診斷項目獲上海市創新基金立項,申請發明專利1項。
許亮: 1998年于南京大學生物系獲得學士學位。2003年在中國科學院上海生物化學與細胞生物學研究所獲得博士學位,其間成功開發并建立了國內首個cDNA基因芯片技術平臺。并參與上海數康生物科技有限公司用于平行診斷多種腫瘤的“C-12”蛋白芯片產品開發工作。2003年4月,在世界500強的美國霍尼韋爾跨國公司擔任高級研究科學員及項目經理。為公司在中國境內投資最大的研發項目,并擔任項目經理,領導項目開發。2007年,加入飛利浦健康醫療部從事腫瘤早期診斷生物標志物開發。2012年提出多探針實時定量PCR技術,創立上海晶鍇科技有限公司。2016年實現多探針實時定量PCR技術的實驗室樣機開發。2016年,上海易鑰電子科技有限公司合伙人。
孫亞蒙:東北農業大學博士(理科基地本碩博連讀),動物遺傳專業,參與編寫《豬功能基因研究》。2015年畢業,從事IVD試劑盒開發工作至今。2016年參與《葉酸用藥指導試劑盒》、《Y染色體微缺失檢測試劑盒》開發,參加“浦東創新創業大賽”獲得“玉蕾獎”。2017年至今主持《人EGFR基因突變檢測試劑盒》、《人ERBB2拷貝數檢測試劑盒》、《人AR-V7基因表達檢測試劑盒》、《T790M-C797S順反式檢測試劑盒》等多個臨床檢測用產品開發,擁有豐富的產品開發經驗。現任上海柏辰生物技術服務部負責人,主持搭建實驗室檢測和質控標準,應用數字PCR、核酸飛行質譜、納米孔測序等多個平臺開發應用于臨床的檢測產品。
程姍:1996至2003年湖北大學本碩連讀/動物遺傳碩士,2003年考入上海交通大學醫學遺傳所讀博,從事了三年動物體細胞克隆工作,2007年進入上海水源生物科技有限公司一直從事分子細胞生物學一線基礎科研工作,主持數十項基礎研究項目,積累有豐富的實戰經驗,制定企業內部的技術標準,建立完善的分子細胞生物學技術服務和培訓體系,現為上海楚豫生物科技有限公司創始人和技術主管。
邢志剛:男,47歲,1995年于南京大學生物系獲得學士學位。2001年獲中科院生化細胞所細胞生物學碩士學位,上海師范大學、東華大學兼職副教授,獲得上海市嘉定區急需緊缺高技能人才稱號,從事核酸、蛋白、細胞等基礎生物技術研究,致力于生物技術教育培訓和標準化工作,歷屆國家生物醫藥工具酶標準委員會委員,參與制定國家首批醫藥工具酶Taq酶/BamH I等的國標制定。現任嘉定育成生物人教育培訓基地/蘇州建雄職業技術學院跨企業培訓中心負責人,生物人醫藥人才網(www.bio-serve.com)和“生物人”專家庫聯合創始人,聯合政府、園區、高校和企業積極探索新時代下生物醫藥人才培養和產業孵化新模式。
【講課時間】
2021年全年有效 ,我們采取預報名模式,分期授課,每一期學員人數一滿即可開課,具體時間會及時通知到學員,歡迎大家踴躍報名。
本期培訓時間:2021年06月15-17日
【課程適合人群】
PCR基礎科研及診斷試劑研發生產人員
【人數及繳費信息】
每期招收人數:15-20人,人數有限,請大家及時報名。公司名稱:上海楚豫生物科技有限公司開戶銀行:中國民生銀行股份有限公司上海田林支行帳號:691774185
【培訓地點】
上海市嘉定區興賢路1180號育成生物園7號樓3樓
【聯系和報名】
聯系人:生物人-小君 微信號 bio-serve01 (微信)
技術咨詢:邢老師 微信 bio-serve 13817318785(手機和微信)
掃描下方二維碼,加微信報名,具體繳費在正式開課前進行,大家請放心報名。