中國科學院大學,中國科學院生物物理研究所閻錫蘊課題組,北京大學第一醫院神經內科郝洪軍主任,利用全自動Western系統Wes,在期刊Theranostics(IF:8.063)發表文章:
Soluble CD146, a Cerebrospinal Fluid Marker for Neuroinflammation, Promotes Blood-Brain Barrier Dysfunction, Theranostics. 2020 Jan 1;10(1):231-246.
Daji Wang1*, Hongxia Duan2*, Jing Feng2, Jianquan Xiang4, Liqun Feng5, Dan Liu2, Xuehui Chen2, Lin Jing2, Zheng Liu2, Dexi Zhang2, Hongjun Hao3 †, Xiyun Yan1,2 †
1 Savaid Medical School, University of Chinese Academy of Sciences, Beijing, China.
2 Key Laboratory of Protein and Peptide Pharmaceutical, Institute of Biophysics, Chinese Academy of Sciences, Beijing, China.
3 School of Basic Medical Sciences, Southwest Medical University, Sichuan, China.
4 Beijing Anzhen Hospital, Capital Medical University, Beijing, China.
5 Neuroimmunology Laboratory, Peking University First Hospital, Beijing, China.
* Contributed equally as first authors
† Contributed equally as last authors
Corresponding author: Hongjun Hao, MD, Xiyun Yan, MD
--研究背景--
血腦屏障(Blood-Brain Barrier, BBB)的完整性對維持中樞神經系統(Central Nervous System, CNS)微環境的穩態具有非常重要的生物學意義。血腦屏障是一種多細胞構成的血管結構,其主要成分包括血腦屏障內皮細胞、毛細血管基底膜、星形膠質細胞和周細胞。這些細胞形成的多層膜結構,構成了極低速率的滲透性屏障。BBB的完整性和低通透性對于中樞神經系統(Central nervous system,CNS)的正常神經元功能至關重要。BBB將CNS與外周血循環系統分離開來,嚴格控制分子和離子的進出,及時輸送營養和氧氣,保護大腦免受毒素和病原體的侵害。BBB功能障礙是多種神經炎癥性疾病發生的標志性事件,包括脫髓鞘疾病、腦部感染等。然而目前對血腦屏障破壞的分子機制了解有限,臨床上仍缺乏有效或可靠的生物標志物用于血腦屏障損傷的早期診斷。
可溶性CD146(sCD146)主要來自血管內皮細胞(EC)。該實驗室的先前研究證實,多發性硬化癥(MS)的患者的腦脊液(Cerebrospinal Fluid, CSF)中可溶性CD146(sCD146)水平增加,并且sCD146與BBB損傷的臨床參數呈正相關,表明sCD146參與了BBB破壞。此外,許多報告顯示血清sCD146異常升高與炎癥條件下的EC活性和通透性有關。在該實驗室先前的研究中,也證實sCD146通過促進免疫細胞跨BBB的遷移而促進炎癥。然而,尚不清楚sCD146是否直接導致BBB功能障礙。
--研究內容--
本實驗室收集了823例臨床病人的血清和腦脊液樣本(患有神經炎性疾病的患者為562名(68.3%),患有MS的患者為44名(5.3%),患有非炎性神經系統疾病的有217名(26.4%)),檢測結果證實了腦脊液中的sCD146對監測BBB損傷和神經炎癥的敏感性。并且通過體外實驗證實了sCD146通過整合素αvβ1介導的細胞內信號轉導,直接損害了人腦EC的屏障功能。因此,CSF sCD146可作為評估多種神經系統疾病早期BBB損傷的有希望的診斷指標,并可作為多種神經炎性疾病的潛在治療靶標。
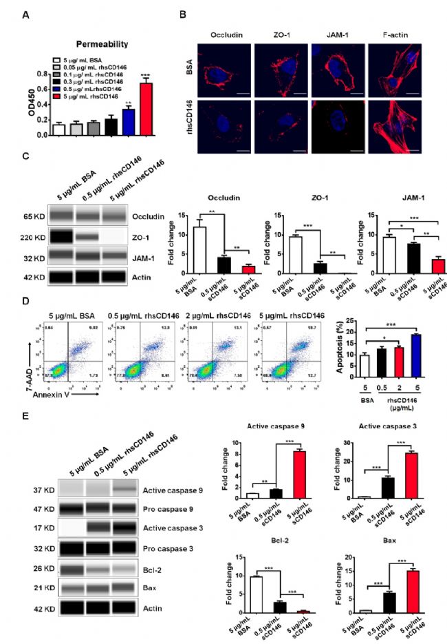
sCD146在體外可促進血腦屏障通透性

本文利用全自動Western系統Wes,對與BBB通透性相關的細胞表面緊密連接蛋白(TJPs)(Occludin,ZO-1,JAM-1),以及與BBB-ECs凋亡相關信號通路蛋白(caspase9, caspase3, Bcl-2, Bax)進行定量。結果顯示,sCD146通過降低TJPs的表達,并促進BBB-ECs的凋亡,增加了BBB的通透性,表明sCD146是一種參與BBB功能障礙的新型分子。
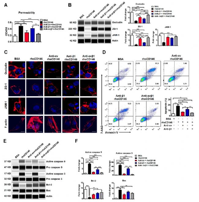
sCD146通過整合素αvβ1激活hCMEC/D3細胞MAPK,Akt和NF-кB信號通路

本文利用全自動Western系統Wes檢測結果顯示,sCD146可以激活上調ECs凋亡和通透性的信號通路蛋白:MAPK(p-p38, p-ERK, p-JNK), Akt(p-Akt), NF-кB(p-p65)。且抑制整合素αv或β1,MAPK和AKT磷酸化顯著減少,說明整合素αvβ1參與了sCD146誘導hCMEC/D3細胞通透性的信號通路。
阻斷整合素αvβ1可減輕sCD146誘導的BBB功能障礙

本文利用全自動Western系統Wes檢測結果顯示,阻斷整合素αv或β1時,均可抑制sCD146對與BBB通透性相關的TJPs的下調,以及對BBB-ECs凋亡相關的信號通路蛋白的上調。說明阻斷整合素αvβ1可減輕sCD146誘導的BBB功能障礙。
