珀金埃爾默與您相約BioCon China 2019
瀏覽次數:5544 發布日期:2019-4-2
來源:本站 本站原創,轉載請注明出處

生物制藥最新資訊及用戶交流|珀金埃爾默與您相約BioCon China 2019
隨著諾華CART細胞治療商品Kymriah™ 靜脈輸注懸浮液獲FDA批準上市,作為一種新型的生物療法,利用患者自身免疫細胞對抗癌癥,已為我們開啟了一個全新抗癌新篇章。利用細胞治療方法,對抗更多種類的腫瘤,包括實體瘤,如神經膠質瘤,是當前腫瘤免疫治療的熱點。目前CART細胞治療,也存在不少瓶頸難題,如缺少腫瘤特異性靶點、on-target/off-tumor副作用、通用差和生產制備成本高等問題,而納米載體可通過“特洛伊木馬”效應,聯合其他治療手段,改善細胞治療中遇到的瓶頸難題。
腦膠質瘤是顱內最常見的惡性侵襲性生長腫瘤,臨床治療常采用手術結合放/化療的方法。一線腦膠質瘤化療藥物替莫唑胺(Temozolomide, TMZ)可透過血腦屏障,但術后治療效果并不盡人意。而其他抗腫瘤藥物,如紫杉醇等,則因難以透過血腦屏障而不能應用于腦膠質瘤臨床治療。

2017年中國藥科大學張燦教授課題組在Nature Nanotechnology雜志(影響因子38.986)上發表論文,借助脂質體納米載體,使用中性粒細胞治療與化療藥物紫杉醇(Paclitaxel, PTX)聯合治療腦膠質瘤,實現了高效自主引導的藥物靶向遞送,對原位腦膠質瘤小鼠模型術后的復發起到顯著抑制效果。

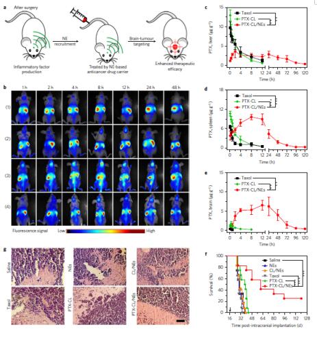
如上流程圖所示,,將紫杉醇PTX在體外包裹形成PTX-CL陽離子脂質體,與從小鼠體內分離的中性粒細胞(Netrophils, NEs)孵育,中性粒細胞將PTX-CL吞噬胞內形成細胞制劑(PTX-CL/NEs)。通過尾經脈注射將細胞制劑注入原位腦膠質瘤術后小鼠模型體內,細胞制劑透過血腦屏障(Blood-Brain Barrier, BBB)到達腦膠質瘤區域。隨后被腫瘤區內高濃度炎癥因子激活,形成胞外誘捕網(Neutrophil Extracellular Traps, NETs),將細胞制劑內的紫杉醇脂質體從細胞內釋放出來,被腦膠質瘤細胞攝取,從而發揮抗腦膠質瘤作用。

在3D膠質瘤細胞模型上,使用Cou6探針(綠色)標記脂質體納米顆粒,通過共聚焦光學切片觀察不同處理條件下的脂質體對3D細胞的浸潤情況, Cou6-CL/NEs復合體組能更好的侵入3D腫瘤細胞微球內部(上圖d)。在單層G422神經膠質瘤細胞模型上,通過Cou6探針(綠色)標記脂質體/DiR(紫色)標記中性粒細胞/Hoechst(藍色)標記所有細胞核/PI(紅色)標記死細胞,通過顯微成像觀察不同處理時間點,中性粒細胞釋放NETs及對G422膠質瘤細胞的殺傷情況,隨著時間的推移,8小時后中性粒細胞釋放Cou6,且被G422細胞內吞后造成細胞死亡(上圖e)。通過G422細胞存活實驗進一步驗證,PMA處理的細胞制劑(PTX-CL/NEs)與PTX-CL具有相當的腫瘤殺傷效果(上圖f)。

在G422細胞原位接種腦膠質瘤小鼠術后模型上,使用DiR染料標記PTX-CL/NEs,通過小動物活體成像,監測PTX-CL/NEs在不同組織內的實時分布情況,進一步分析發現PTX-CL/NEs能有效透過血腦屏障到達腦部神經膠質瘤病灶區(上圖b/e)。從小鼠生存曲線來看,PTX-CL/NEs處理組與其他對照組相比能顯著提高治療效果(上圖f),且與病理切片免疫組化結果完全一致(上圖g)。
更多最新資訊及用戶交流敬請關注BioCon China 2019年度盛會
BioCon China 2019年度盛會將在上海舉行,本次會議涵蓋生物創新藥和類似藥從早期研發,臨床開發、工藝放大到商業化生產,讓您一次包攬全局!珀金埃爾默公司作為生物制藥行業的儀器&試劑供應商,一直致力于為生物藥物研發的科學家們提供全方位的應用方案、優質的服務和開放的交流平臺,會議期間珀金埃爾默將舉辦生物制藥研發創新論壇用戶交流會,為您提供開放交流平臺、前沿資訊及全方位應用方案,歡迎蒞臨!報告內容皆干貨,展臺活動亦精彩,期待在A7展位與您見面。
衛星會:PerkinElmer生物制藥研發創新論壇用戶交流會
時間:4月19日 16:30-18:00
地點:第五屆生物藥物創新及研發國際研討會 分會場
PerkinElmer展臺號:A7
16:30-16:50
生物制藥研發及創新征程中,PerkinElmer與您同行!
講者:張薇,PerkinElmer市場開發部經理
16:50-17:10
活體中性粒細胞制劑用于腫瘤細胞治療最新進展
講者:張燦教授,中國藥科大學藥物科學研究院院長
17:10-17:30
抗體偶聯藥物的研究與開發
講者:楊柳青博士,齊魯制藥大分子創新部副總監
17:30-17:50
動物活體成像平臺在臨床前腫瘤藥效學研究中的應用
講者:宋艷瑞 博士 中美冠科活體成像平臺負責人
高科技展臺互動等你來!
PerkinElmer展臺號: A7
Lead Discovery Premium助力TIBCO Spotfire成為化學和生物分析的首選平臺!
掃描二維碼進行衛星會報名,并參與抽獎